Этот ключ - это конструкция выходного дня. В основе - Автоматический телеграфный ключ, конструкцию которого мне захотелось повторить, но уже несколько на ином уровне. В качестве корпуса использован корпус от Автоматического телеграфного ключа с памятью (см. http://msevm.com/2018/foto/64/11/index.htm), который к сожелению восстанавливать было нецелесообразно, ввиду наличия в нем достаточно серьезных повреждений, но сам корпус достаточно добротный, да и манипулятор в общем-то неплохой.
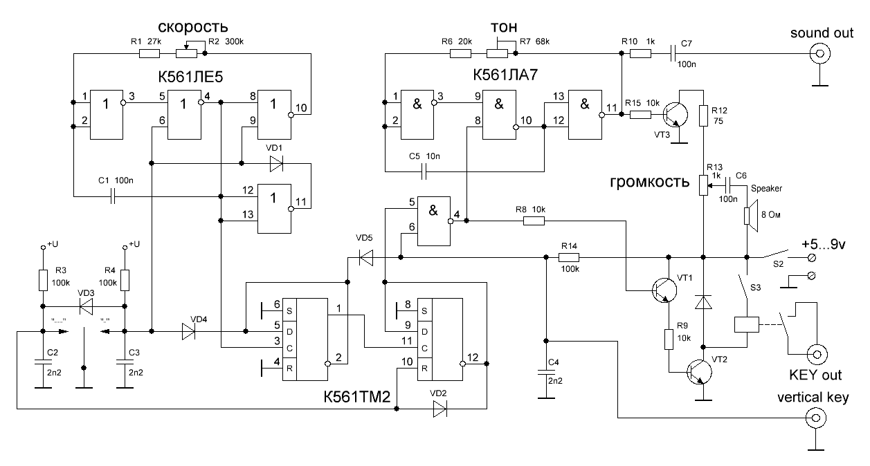
Схема не претерпела каких-либо серьезных изменений:

Ключ собран на такой же плате, как Автоматический телеграфный ключ, но пришлось добавить еще одну плату, на которой разместились разъемы и герконовое реле.
Подробно конструкцию можно рассмотреть в фотоальбоме: http://msevm.com/2018/foto/64/13/index.htm, а вот видео работы ключа:
Комментарии