Автоматический телеграфный ключ

Автоматический телеграфный ключ 

Ключ был собран где-то в начале 80-х, в корпусе от промышленно выпускаемого телеграфного ключа: (см. Ключ телеграфный автоматический )

Как именно появилась эта схема сказать сложно, собственно для данной статьи схема была восстановлена со случайно сохранившейся у меня топологии печатной платы, еще более невероятным стало то, что удалось восстановить фото, которое чудесным образом сохранилось, правда в весьма потрепанном виде, и было случайно найдено при разборе "макулатуры". Сам ключ не сохранился. В начале 90-х он был подарен и дальнейшая его судьба неизвестна...

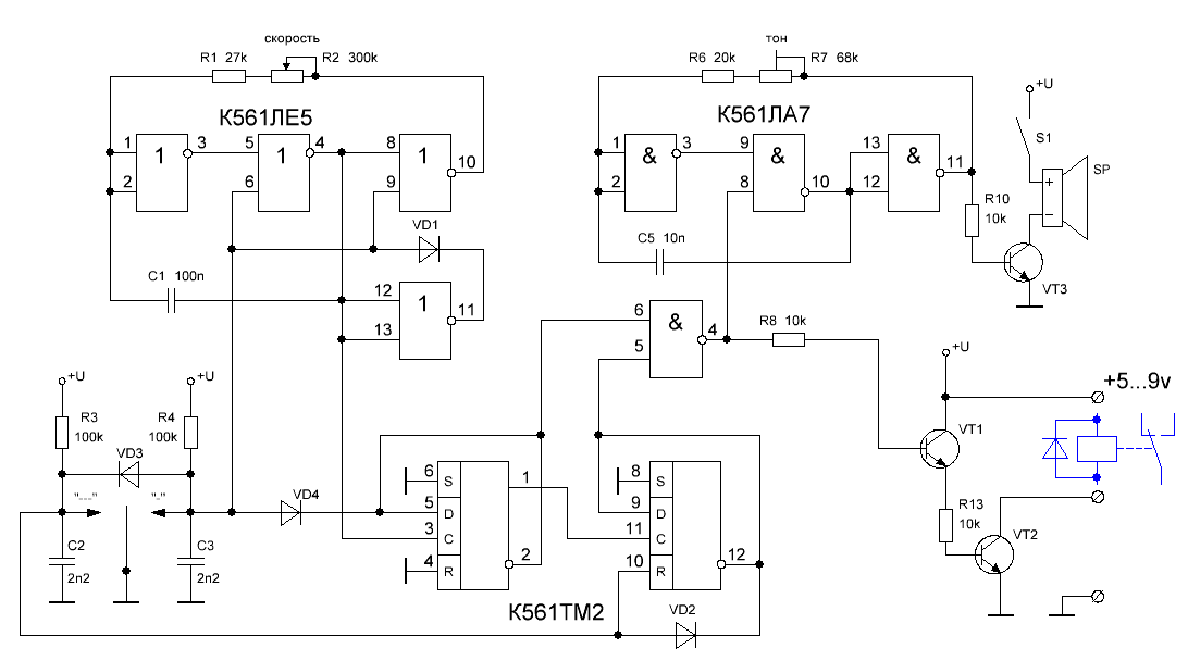
Схема очень простая, содержит всего три микросхемы серии 561. Устройство стабильно работает при питании от 5 до 9В. 

 

Принципиальная схема:

Автоматический телеграфный ключ  

Устройство было собрано на плате из одностороннего стеклотекстолита, размерами 65х35 мм. 

В прикрепленном файле топология платы в формате Sprint-Layout и схема в формате LAY

 

 

Комментарии