Детекторный приемник П-3 выпускался на Московском телеграфном заводе (бывш. Морзе) Треста заводов слабого тока с 1925 года.

Приемник расчитан на диапазон волн от 300 до 1800 метров.
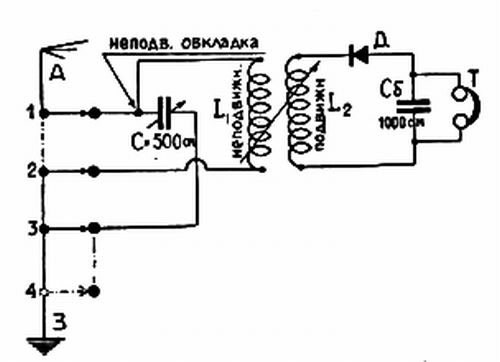
Принципиальная схема приемника:
Монтажная схема:
Приемник выполнен в деревянном ящике, оклеенным дермантином, размерами 195х88х148 мм.
Литература:
Комментарии