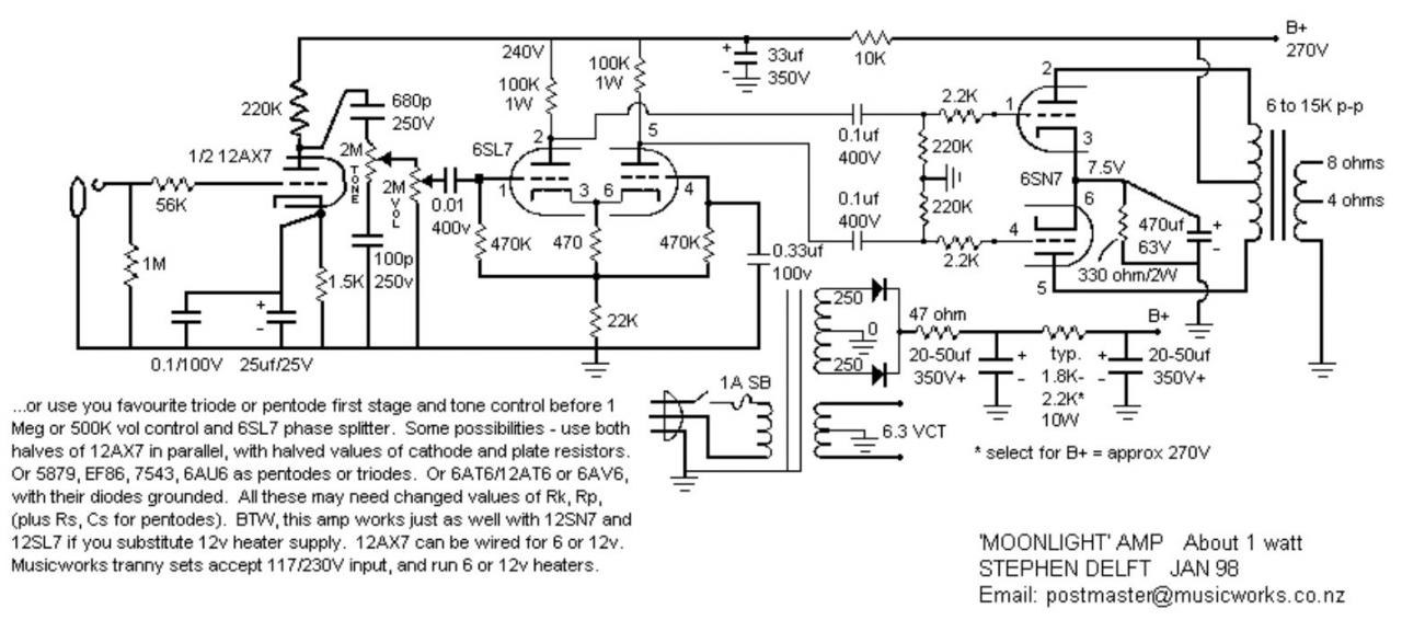
Stephen Delft Moonlight Строка навигации Главная Форумы Радиотехника ХХ века Каталог Ламповые усилители 13 ноября 2012 Постоянный адрес статьи: https://radionic2.pro/node/890 Принципиальная схема усилителя в формате DjVu: moonlight.djvu Войдите или зарегистрируйтесь, чтобы оставлять комментарии Комментарии
Комментарии