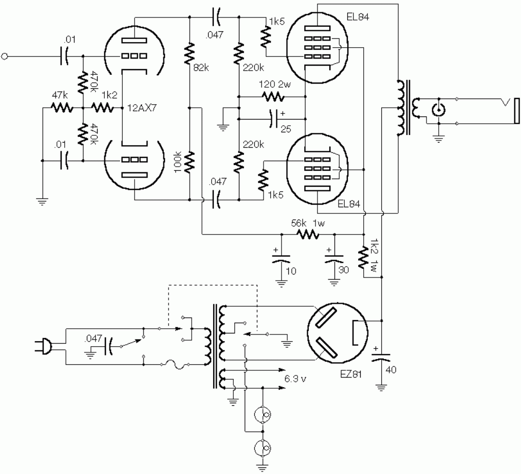
Vox Berkeley Power Amp Строка навигации Главная Форумы Радиотехника ХХ века Каталог Ламповые усилители 7 сентября 2012 Постоянный адрес статьи: https://radionic2.pro/node/845 Принципиальная схема усилителя в формате DjVu: vxbpwr.djvu vxbpwr.djvu Войдите или зарегистрируйтесь, чтобы оставлять комментарии Комментарии
Комментарии