
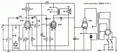
Радиограммофон сетевой ламповый "Тайга" (тип РГМ-1) с начала 1956 года выпускал Новосибирский электромеханический завод.
Радиограммофон ''Тайга'' предназначен для проигрывания обычных и долгоиграющих пластинок через усилитель радиограммофона, в котором применены лампы 6Н9С и 6П6С + кенотрон 6Ц5С в выпрямителе. Усилитель НЧ и громкоговоритель радиограммофона могут также использованы для включения в радиотрансляционную сеть. Радиограммофон смонтирован в ящике чемоданного типа, со съёмной крышкой и отделан пластиком. В установке применены пьезокерамический звукосниматель типа ЗПК-55М и электродвигатель ДАГ-1, с двухскоростным редуктором и рычагом переключения скоростей. Звукосниматель подключается ко входу усилителя и к специальным гнёздам, размещенным на боковой стенке ящика. С помощью этих гнёзд звукосниматель можно использовать и для проигрывания граммофонных пластинок через усилитель радиоприёмника, с более качественной акустической системой. В 1959 году радиограммофон был модернизирован и выпускался на пальчиковых радиолампах 6Н2П, 6П14П. В выпрямители были применены диоды. Радиограммофон выпускался так же под наименованием "Тайга" но РГМ-2, поэтому и радиограммофон иногда именовался как "Тайга-2", хотя это не совсем верно. Радиограммофон ''Тайга'' двух типов выпущен в количестве около 10 тысяч экземпляров и предназначался в основном для комсомольских строек Сибири и Дальнего востока в качестве награды, а так же предмета отдыха.
Литература:
Комментарии