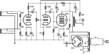
Fender Tweed Champ Строка навигации Главная Форумы Радиотехника ХХ века Каталог Ламповые усилители 31 июля 2012 Постоянный адрес статьи: https://radionic2.pro/node/818 Принципиальная схема усилителя в формате DjVu: twdchmp.djvu Войдите или зарегистрируйтесь, чтобы оставлять комментарии Теги ламповые усилители Комментарии
Комментарии