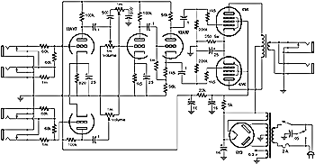
Fender Tweed Deluxe Строка навигации Главная Форумы Радиотехника ХХ века Каталог Ламповые усилители 28 июля 2012 Постоянный адрес статьи: https://radionic2.pro/node/810 Принципиальная схема усилителя в формате DjVu: twdlx.djvu Войдите или зарегистрируйтесь, чтобы оставлять комментарии Теги ламповые усилители Комментарии
Комментарии