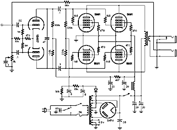
Fender Tweed Power Amp (50 w) Строка навигации Главная Форумы Радиотехника ХХ века Каталог Ламповые усилители 26 июля 2012 Постоянный адрес статьи: https://radionic2.pro/node/797 Принципиальная схема усилителя в формате DjVu: twdpwr100.djvu Войдите или зарегистрируйтесь, чтобы оставлять комментарии Теги ламповые усилители Комментарии
Комментарии