Я строю простой ППП
Сергей Беленецкий, US5MSQ
Недавно мой восьмилетний сынишка решил "приобщиться к паяльнику" и попросил сделать вместе с ним какой-нибудь приемник. С учетом того, что дома из приборов – только китайский цифровой мультиметр, мой выбор пал на уже ставший легендой ППП В.Т.Полякова [1]. Это приемник я уже делал в далеком 80м году, и он оставил только приятные воспоминания. Но в те годы у меня не было ни опыта, ни нормальных приборов и, естественно, никаких инструментальных измерений не проводилось – заработал и ладно. И сейчас было трудно устоять перед искушением повторить эту конструкцию и протестировать ее приборами, но главное сравнить ее звучание с моим ППП [2] при работе на одном рабочем столе на одну и ту же антенну (10-12м провода на высоте 10-12м) на диапазоне 40м – самом тяжелом для ППП с точки зрения помех, т.к. мощные вещательные радиостанции находятся очень близко по частоте и если уж приемник хорошо заработает на этом диапазоне, то будет работать без проблем на всех остальных. Причем интересовал вариант ППП именно на германиевых транзисторах (хотя уже и устаревших - зато их у многих радиолюбителей с незапамятных времен в тумбочке по пол-ведра), т.к. автору уже несколько раз встречались высказывания коллег о том ,что они якобы обеспечивают более мягкое звучание приемников или просто УНЧ. И вот без лишней спешки, за два вечера, сынишка ( под моим чутким руководством) спаял приемник, проверили режимы , еще пару минут на подстройку ГПД и, затаив дыхание, подключаем антенну (рис.1).

Увы, время вечернее ( дело было в феврале, 22-00 МСК), прохода практически нет и по всему диапазону в наушниках слышны только оглушающие свисты , шумы и…китайская вещалка. Утром, перед уходом на работу, мы еще раз включили ППП . Проход был хороший, любительские стации звучали громко, а порой оглушительно, но звук был какой-то звенящий, зажатый по спектру и очень неприятный на слух. И опять практически по всему диапазону была слышна , хоть и существенно тише, вышеупомянутая вещалка. Разочарованию пацана не было границ, а у меня появилась насущная необходимость внимательно проанализировать эту, в общем-то несложную, конструкцию и поискать способы ее оптимальной настройки в домашних условиях , фактически имея в наличии только дешевый тестер и обычный радиовещательный приемник ( в данном случае ИШИМ-003) в качестве контрольного, а также возможные пути улучшения основных параметров.
Судя по сообщениям, время от времени возникающих на разных форумах, с подобными проблемами сталкивается большое число начинающих радиолюбителей. В результате этих размышлений и появилась эта статья, основная задача которой подробно рассказать начинающему радиолюбителю как в домашних условиях сделать и правильно настроить простой ППП.
Итак, начнем. В виду того, что из измерительных приборов у нас только китайский цифровой мультиметр DT-830В, для оптимальной настройки схемы и правильного понимания происходящих в ней процессов, нам нужно провести определенную предварительную подготовку и постараться получить максимум информации о параметрах основных деталей (это, как увидим дальше, в дальнейшем нам очень пригодится при анализе работы схемы и поиске путей улучшения ее работы). Приступаем к подбору основных деталей.
1. Транзисторы. Как и указано в описании, для, усилителя НЧ пригодны практически любые низкочастотные р-п-р транзисторы. Желательно, однако, чтобы V3 был малошумящим (П27А, П28, МП39Б), а коэффициент передачи тока обоих транзисторов был не ниже 50- 60. Переключив мультиметр в режим измерения коэффициента передачи базового тока (применяют также названия Вст, Н21е) проводим измерения ( рис.2) и отбираем из имеющихся экземпляров требуемые. Следует отметить, что к результатам этих измерений нужно относиться, как к ориентировочным, т.к возможна большая погрешность , особенно для германиевых транзисторов. Особенность этого режима для мультиметра DT-830В( и аналогичных китайских) состоит в том, что измерение проводится при подаче на базу фиксированного тока 10мкА. некоторые экземпляры германиевых транзисторов могут иметь сопоставимый по величине обратный ток коллектор-база, что приводит в пропорциональному завышению показаний. Но в нашем случае это не критично.
Автор подобрал Т1(П28) с Вст=90, Т3(МП41А) с Вст=110 и Т2(КТ312Б )с Вст=60.
2. Диоды для смесителя могут быть любые кремниевые высокочастотные из серий КД503,509, 512, 521,522, но лучше импортные 1N4148 и аналогичные. Они, доступны и дешевы ( 0,01$) , но главное преимущество - существенно меньший по сравнению с отечественными разброс параметров. Их желательно подобрать в пару хотя по прямому сопротивлению, включив мультиметр DT-830В в режим прозвонки диодов. На фото (рис.3) приведен результат проверки и подбора более полусотни диодов 1N4148. Как видно, разброс по прямому сопротивлению у них чрезвычайно мал, что , к слову, позволяет их смело рекомендовать и для построения многодиодных смесителей. Для сравнения, чтобы подобрать пару из отечественных КД522 с более-менее близкими значениями, мне пришлось перебрать добрых 2 десятка диодов.
3. КПЕ может быть любым, но обязательно с воздушным диэлектриком, иначе будет трудно получить приемлемую стабильность ГПД. Очень удобны КПЕ от УКВ блоков старых промышленных приемников( рис.4), которые еще часто встречаются на наших радиорынках. Они имеют встроенный вернер 1:3, что существенно облегчает настройку на SSB станцию. Включив параллельно обе секции, получим емкость примерно 8-34пФ.
Для определенности, будем исходить из того, что такой КПЕ у нас есть. Если максимальная емкость вашего КПЕ другая, его легко привести к требуемой, включив последовательно растягивающий конденсатор 39-51пФ.
Расчет растягивающего конденсатора довольно прост. Общая, или эквивалентная, емкость последовательно включенных кондесаторов Сэкв= (Скпе*Сраст)/(Скпе+Сраст).
Отсюда можно путем нескольких подстановок пробных значений можно получить искомое. Так , при максимальной емкости КПЕ ,например, от Спидолы = 360пФ, пусть нам нужно получить эквивалентную емкость КПЕ ( из предыдущего примера = 34пФ). Подстановкой пробных значений находим 39пФ.
4. Головные телефоны электромагнитные, обязательно высокоомные (с катушками электромагнитов индуктивностью примерно 0,5Гн и сопротивлением постоянному току 1500...2200 Ом), например, типа ТОН-1, ТОН-2, ТОН-2м, ТА-4, ТА-56м. При согласно-последовательном включении , т.е "+"одного соединен с"- "другого, имеют общее сопротивление по постоянному току 3,2-4,4 кОм, по переменному примерно 10-12кОм на частоте 1кГц. Так они включены в исходной схеме ППП от RA3AAE , так имеет смысл и оставить. В моем варианте телефоны ТОН-2 включены параллельно, что позволило в свое время получить большую громкость при работе «Радио-76», т.к при этом сопротивление в 4 раза меньше( как по постоянному току 800-1,1кОм, так и переменному - примерно 3,5-4 кОм), что ,соответственно, обеспечило увеличение в 4 раза выходной мощности . Переделывать на последовательное включение уже не стал – не критично, но как показал опыт, все же полученная громкость избыточна и лучше, для этого ППП, применить последовательное включение телефонов.
5.Катушка индуктивности ФНЧ. Как указывалось в статье, катушка ФНЧ L3 индуктивностью 100 мГ намотана на магнитопроводе К18Х8Х5 из феррита 2000НН и содержит 250 витков провода ПЭЛШО 0,1-0,15. Можно применить магнитопровод К10Х7Х5 из того же феррита, увеличив число витков до 300, либо К18Х8Х5 из феррита 1500НМ или 3000НМ (в этом случае обмотка должна состоять из 290 и 200 витков соответственно). Можно использовать и походящую готовую, например, применив в ее качестве половину первичную обмотку выходного трансформатора от малогабаритных транзисторных приемников или одну из обмоток универсальных магнитных головок кассетного магнитофона. Я применил готовую катушку на 105мГот разобранного промышленного ФНЧ Д3,4. В крайнем случае катушку фильтра можно заменить резистором сопротивлением 1-1,3 кОм. Но все же лучше этого избегать, т.к избирательность и чувствительность приемника и без того не очень высокие, при этом заметно ухудшатся.
6. ВЧ катушки индуктивности ( ПДФ и ГПД). На эти катушки индуктивности следует обратить особое внимание, так как от их качества зависит очень многое: чувствительность приемника, стабильность частоты гетеродина, избирательность. И как показывает опыт общения на форумах, именно их изготовление вызывает наибольшие трудности у начинающих радиолюбителей, т.к. маловероятно, что получится достать( приобрести) такие же, как у автора, каркасы или захочется перестроить приемник на другой диапазон. В этом деле сильно помогло бы наличие измерителя индуктивности, хотя бы простейшей приставки [3]. Но у нас, как мы ранее условились, ничего нет, кроме мультиметра и бытового радиовещательного приемника с КВ диапазоном – одним или несколькими растянутыми – не критично, у меня это Ишим-003. Как же в этом случае правильно выбрать ( рассчитать) и изготовить катушки?
Прежде всего напомню, что резонансная частота контура определяется известной формулой Томсона
Где F- частота в МГц, L-индуктивность в мкГ, C-емкость в пФ
Для каждой резонансной частоты произведение L*C величина постоянная, зная его нетрудно вычислить L при известном С и наоборот. Так для середины любительских диапазонов произведение L*C(мкГ*пФ) равно 28МГц – 32,3, для 21МГц-57,4, для 14МГЦ-129,2, для 7 МГц – 517, для 3,5МГц – 2068, для 1,8МГЦ – 7400. Выбор конкретных значений L и С достаточно в определенных пределах произволен, но в любительской практике есть хорошее, проверенное временем, правило – для диапазона 28МГц взять индуктивность около 1 мкГ, а емкость, соответственно, примерно 30пФ. С понижением частоты прямо пропорционально увеличиваем, в равной степени, емкость конденсатора и индуктивность катушки. Так для частоты 7МГц ( входной контур) получаются рекомендуемые значения 120пФ и 4,3мкГ, а для 3,5МГц ( контур ГПД) 240 и 8,6мкГ.
Но на практике часто, в частности для обсуждаемой схемы, допустимы большие вариации значений – в разы , без заметного влияния на качество работы. И зачастую, определяющим критерием становятся вполне прозаические вещи:
1. Наличие готовых катушек с индуктивностью близкой к требуемым значениями. Как правило , "в тумбочке" радиолюбителя валяется парочка старых, поломанных приемников , служащих "донорами" и поставщиками деталей для новых конструкций, в т.ч. и катушек, многие из которых могут подойти в готовом виде, без переделок, для нашего приемника. Так как возможности измерить индуктивность у нас нет, можно поискать справочные данные – реальнее всего в справочниках по бытовой аппаратуре, ранее выпускавшиеся в массовом кол-ве. Сейчас в Инете есть очень эффективные поисковые системы, поэтому не проблема найти такие справочники в электронном виде.
Главное требование при поборе готовых катушек – наличие отвода(или катушки связи) от1/3…1/4 ( некритично) части витков. Так "донором" для моего ППП послужила старая "Соната". В ГПД поставил контур гетеродина КВ-2 индуктивностью 3,6мкГ (26,5 витков контурная катушка и 8 витков –катушка связи), а во входном контуре поставил, за отсутствием более подходящей, катушку КВ-4 индуктивностью 1,2мкГ (15 витков с отводом от 3,5) – как видите, последняя весьма далека от оптимума, и тем не менее это решение вполне работоспособно и как увидим далее обеспечивает практически полную реализацию потенциальных возможностей смесителя.
2. другой критерий - выбор емкости контура , чтобы обеспечить с имеющимся КПЕ требуемый диапазон перестройки. Расчет достаточно прост . относительная ширина диапазона, к примеру 7МГц, с небольшим запасом по краям = (7120-6980)/7050=0,02 или 2%. Для этого контурная емкость должна перестраиваться на удвоенную величину, т.е. 4% ( от величины 240пФ), что составляет всего 9,6пФ, что не совсем удобно в практической реализации, т.к. даже для малоемкостного УКВ КПЕ и при одной активной секции надо включать растягивающий конденсатор, а что говорить о включении стандартных КПЕ с максимальной емкостью 270-360пФ? Поэтому идем от обратного – перестройка емкости 34пФ-8пФ=26 пФ- это 4%, отсюда полная емкость контура 650пФ. При этом индуктивность равна 3,2мкГ. Поставим имеющуюся у нас катушку, имеющую паспортную индуктивность 3,6мкГ ( при среднем положении сердечника), в расчете на возможность точной подстройки индуктивности перемещением этого сердечника.
Но что делать радиолюбителю, если нет у него "стратегических" запасов готовых катушек? Выбора нет – надо их изготовить самостоятельно, на тех каркасах, которые есть в наличии. Вооружаемся штангенциркулем и измеряем диаметр, если есть секции – внутренний диаметр, ширина одной секции и всех сразу, диаметр щечек , далее проводим внешний осмотр каркаса – гладкий или ребристый (КВ катушки приемников, сердечник 100НН или катушки ПЧ от телевизоров ) – хорош для всех КВ диапазонов, секционированный (гетеродинный СВ,ДВ или ПЧ, сердечник 600НН ) – лучшие результаты на НЧ диапазонах (160 и 80м). Сам расчет числа витков катушки достаточно прост.
С учетом того, что подстроечный сердечник ( в среднем положении) увеличивает индуктивность примерно в 1,3-1,5 раза ( если ферритовый) или в1,2-1,3 раза (карбонильный длиной 10мм – от катушек ПЧ старых телевизоров), расчет витков катушки проводим для уменьшенной в соответствующее число раз от требуемой индуктивности. Формулы расчета приведены во всех радиолюбительских справочниках, но часто удобнее пользоваться специальными расчетными программами, например для расчета однослойной катушки удобна MIX10 , Контур32, а для всех типов, в т.ч. многослойных - RTE [4].
Кстати, эти же программы можно применить для ориентировочного определения индуктивности уже готовой катушки неизвестного происхождения. Процедура такая же – измеряем геометрию катушки ( диаметр, длину намотки) , визуально считаем количество витков и эти данные подставляем в программу. Не забудьте результат расчета умножить на коэффициент увеличения индуктивности для имеющегося сердечника.
Разумеется , погрешность в расчетном определении индуктивности может быть довольно большой (до30-40%), но пусть вас это не пугает – на этом этапе нам важно знать порядок индуктивности. Все остальное , при необходимости легко подкорректируется в процессе настройки ППП.
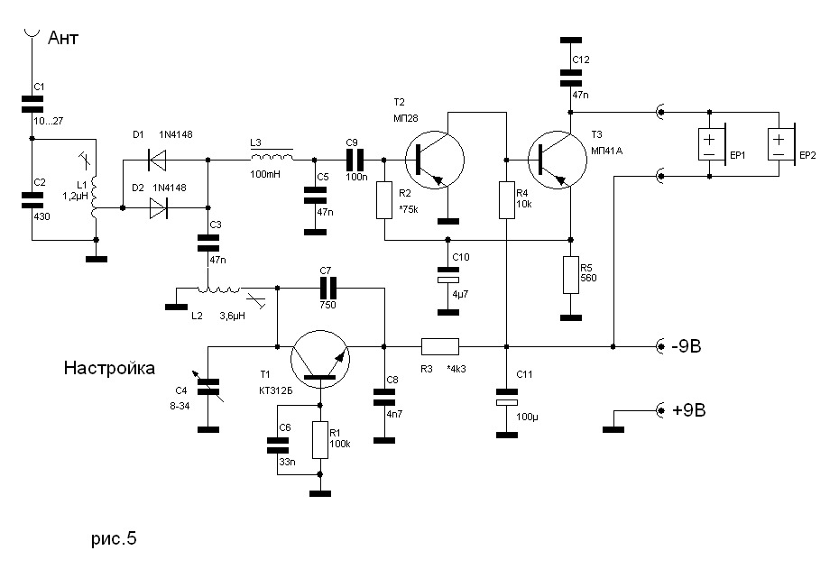
Следует несколько слов сказать о ГПД. В этом ППП применяется схема емкостной трехточки с транзистором Т1 (рис5.), включенным по схеме с ОБ. Цепь R1C5 выполняет функции стабилизации амплитуды ( гридлик) , но кроме нее ту же функцию стабилизации амплитуды (и весьма эффективно) выполняет нагрузка –смеситель на ВПД ( тот же двусторонний диодный ограничитель). В результате при выборе соотношения емкостей обратной ПОС С8/С7 в пределах 5-10 и достаточно высокочастотном транзисторе (Fгран>10F раб, в нашем случае это условие выполняется, для КТ312 Fгран>120МГц, для КТ315 Fгран>250МГц), ГПД обеспечивает устойчивую генерацию и стабильную амплитуду при изменении характеристического сопротивления контура ,т.е. соотношения L/C в очень широком диапазоне, что, собственно, и дает нам возможность большой свободы выбора величин индуктивности или емкости.
Суммарная величина контурной емкости складывается из паразитной емкости монтажа( примерно 10-15пФ) , эквивалентной емкости КПЕ ( в нашем случае максимальная= 34пФ) и эквивалентной емкости последовательно включенных С7С8, которая тоже определяется по приведенной выше формуле т,е,
Ссум= Спар+Скпе+Сэкв7,8. Для нашего случае расчет дает С7=750, С8=4700пФ.
Еще раз подчеркну, что применение КПЕ с воздушным диэлектриком почти автоматически обеспечит нам весьма высокую стабильность ГПД без принятия специальных мер по термостабилизации. Так мой макет ППП на 7МГц при питании от "Кроны" держит SSB станцию не менее получаса без заметного изменения тембра голоса корреспондента, т.е абсолютная нестабильность не хуже 50-100Гц!
С учетом того, что выбранный нами диапазон достаточно узкополосный, нет необходимости в синхронной с ГПД перестройке входного контура, поэтому схему немного упрощаем (см.рис.5). И на этом предварительная подготовка закончена, можно приступать к монтажу.

Для макетирования удобно использовать специально приготовленную для этого плату, так называемую "рыбу", представляющую собой кусок односторонне фольгированного стеклотекстолита или гетинакса, медная фольга которого равномерно разрезана резаком на небольшие квадратики (прямоугольники) с размером стороны 5-7мм. После зачищаем до блеска мелкой наждачкой, покрываем небольшим слоем жидкой канифоли ( спиртовой р-р) – и "рыба" готова. Имеет смысл потратить немного усилий на ее изготовление, если будете и дальше заниматься радиоконструированием, она вам еще не раз пригодится. Так показанная на фото (рис1) макетка сделана мной еще в студенческие времена и вот уже более четверти века исправно служит, позволяя быстро и при минимальных трудозатратах макетировать довольно большие схемы и конструкции. При монтаже стараемся расположить детали так, же как на схеме, обеспечив при этом максимально возможное расстояние между катушками ПДФ и ГПД. Я несколько перестраховался и для дополнительной развязки этих контуров, расположил на макете катушки в разных плоскостях ( входную горизонтально, а ГПД вертикально), но при расстоянии между катушками более 30-40мм или их экранировании, в этом нет особой необходимости.
Налаживание ППП.
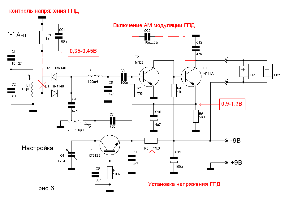
После монтажа деталей еще раз внимательно его проверяем на предмет отсутствия ошибок и подключаем питание – батарейку или аккумулятор. В телефонах должен быть слышен небольшой, еле различимый и равномерный по спектру шум, если к нему примешивается хрипловатый, низкочастотный оттенок – свидетельство прямой наводки частотй 50Гц от электросети, ищем около нашего макета источник помех и хотя бы на время настройки удаляем его подальше. Так у меня при первом включении был заметный фон, источником которого оказался близко расположенный понижающий трансформатор паяльника, после перенесения его со стола на пол, помеха стала незаметна. В дальнейшем, при оформлении ППП в законченную конструкцию весьма рекомендуется поместить его в экранированный( металлический) корпус и подобные проблемы уйдут на задний план. В общей работоспособности УНЧ убеждаемся, прикоснувшись пальцем к любому из выводов катушки ФНЧ L3. В телефонах должно быть слышно громкое "рычание". Проверяем режимы питания постоянному току – на эмиттере Т3 (рис.6) должно быть напряжение порядка 0,9-1,3В, что обеспечивает оптимальный по шумам режим Т2. Если напряжение выходит за эти пределы, добиваемся требуемого подбором R2 с учетом того, что увеличение его сопротивления вызывает увеличение напряжения и наоборот. Величина резистора R5 задает ток выходного каскада, в данном случае примерно 2мА, что оптимально при параллельном включении телефонов, если у вас последовательное включение, то этот резистор лучше увеличить до 1-1,5кОм , заодно это немного повысит экономичность ППП.
Далее проверяем ГПД. Следует отметить, что напряжение на эмиттере транзистора Т1 не обязательно должно быть равно 6-8В ( так указывается в первоисточнике [1]), а может быть в нормально работающей схеме в пределах от 2 до тех же 6-8В, например в моем макете составляет примерно 2,4В. Эта величина в общем случае зависит от очень многих факторов - типа диодов смесителя, Кус транзистора, глубины ПОС, добротности контура, коэффициента включения смесителя в контур, т.е. числа витков катушки связи или места расположения отвода катушки, величин резисторов в цепях базы и эмиттера и т.д и т.п...
В других источниках при описании настройки аналогичных смесителей на ВПД с кремниевыми диодами рекомендуется обеспечить подачу на смеситель напряжения амплитудой примерно 0,7…1В - хорошо, что у них есть чем это проконтролировать - ВЧ вольтметр или осцилограф. Но в сущности, всё это методы КОСВЕННОГО контроля настройки , хотя во многом и правильной, но зачастую далекой от ОПТИМАЛЬНОЙ ,т.к напряжение открывания диодов существенно отличается не только для разных типов (например, у КД503 –одно из самых высоких, у КД521 меньше ,у КД522 еще меньше) но и в пределах одного типа. Точную и оптимальную настройку режима смесителя, в общем случае, обеспечит ТОЛЬКО прямой инструментальный контроль ДД и чувствительности.
Конечно, это все может быть очень интересно с точки зрения теоретического анализа, но нам , к счастью, нет особой необходимости всем этим заморачиваться, т.к. для смеситедя на ВПД есть более простой и довольно точный способ настройки требуемого напряжения ГПД при ПРЯМОМ КОНТРОЛЕ буквально подручными средствами РЕЖИМА работы диодов, что позволяет легко и зримо обеспечить БЛИЗКУЮ к оптимальной его работу.
Для этого левый (см.рис.6) вывод одного из диодов переключаем на впомогательную RC цепочку. В результате получается классический выпрямитель напряжения ГПД с удвоением и нагрузкой, примерно эквивалентной реальной для смесителя. Этот своеобразный «встроенный ВЧ вольтметр» и дает нам возможность провести фактически прямое измерение режимов работы конкретных диодов от конкретного ГПД непосредственно в работающей схеме. Подключив для контроля к резистору 0R1 мультиметр в режиме измерения постоянного напряжения , подбором резистора R3 добиваемся напрядения 0,35-0,45В – это и будет оптимальное напряжения для диодов 1N4148, КД522,521. Если применяются КД503, то оптимальное напряжение выше – 0,4-0,5В. Вот вся настройка. подпаиваем вывод диода обратно на место, а вспомогательную цепочку убираем.
Далее приступаем к определению частот работы ГПД и их привязки к требуемому диапазону. Здесь нам понадобится контрольный приемник, в качестве которого можно применить, как уже выше отмечалось, любой исправный приемник (связной или радиовещательный), имеющий хотя бы один широкий или несколько растянутых КВ диапазонов – некритично. Ниже, в таблице для ориентировки приведены рабочие частоты радиовещательных и любительских диапазонов. Как видим, наиболее близким к любительским диапазонам является радиовещательный 41м диапазон, который в реальных приемниках как правило охватывает и частоты ниже 7100кГц, по крайней мере до 7000кГц.
И это нам вполне подходит, поскольку калибровку ГПД можно производить не только принимая основную частоту, но и ближайшие гармоники (2,3 и даже выше ). Так для нашего случая ( ГПД=3500-3550кГц) частоты работы ГПД будем определять по 2й гармонике, лежащей, соответственно, в диапазоне 7000-7100кГц. Разумеется, проще всего проводить калибровку при помощи связного приемника (особенно с цифровой шкалой) или переделанного ( со встроенным детектором смесительного типа) радиовещательного АМ, как у меня Ишим-003. Если у вас нет такого, а просто обычный АМ приемник – можно конечно попробовать ловить на слух присутсвие мощной несущей, как рекомендуется в некоторых описаниях, но, откровенно говоря, это занятие не для слабонервных - затруднительно сделать даже при поиске основной частоты ГПД, не говоря уже о гармониках. Поэтому не будем мучаться - если контрольный приемник любит АМ, давайте сделаем ему АМ! Для этого (см.рис.6) соединим выход УНЧ с входом при помощи вспомогательного конденсатора 0С2 емкостью 10-22нФ ( некритично), тем самым превратим наш УНЧ в генератор НЧ, а смеситель теперь будет выполнять ( и довольно эффективно!) функции модулятора АМ с той же частотой, которую слышим в телефонах. Теперь поиск частоты генерации ГПД весьма облегчится не только на основной частоте ГПД но и на её гармониках. Я это проверил экспериментально, сделав в начале поиск основной частоты (3,5МГц) и ее второй гармоники (7МГц) в режиме связного приемника, а потом в режиме АМ. Громкость сигнала и удобство поиска практически одинаковы, единственное отличие – в режиме АМ из-за широкой полосы модуляции и полосы пропускания УПЧ точность определения частоты немного ниже (2-3%), но это не очень критично, т.к. если нет цифровой шкалы, общая погрешность измерения частоты будет определяться точностью механической шкалы контрольного приемника, а здесь погрешность существенно выше ( до 5-10%), потому и предусматриваем при расчете ГПД диапазон перестройки ГПД с некоторым запасом.
Сама метода измерения проста. Подключаем один конец небольшого куска провода, например один из щупов от мультиметра, к гнезду внешней антенны контрольного приемника, а второй конец просто располагаем рядом с катушкой настраиваемого ГПД. поставив ручку КПЕ ГПД в положение максимальной емкости ручкой настройки приемника ищем громкий тональный сигнал, и по шкале приемника определяем частоту. если шкала приемника отградуирована в метрах радиоволны, то для пересчета в частоту в МГц используем простейшую формулу F=300/L( длина волны в метрах).
Так, при первом включении я получил нижнюю частоту генерации ГПД в пределах 3120-3400кГц ( в зависимости от положения подстроечного сердечника), из чего видно что начальную частоту желательно повысить процентов на 10-12, а , соответственно, для этого надо уменьшить емкость контура на 20-24%. Проще всего это сделать, выбрав С8 равным 620пФ. После этой замены постройкой сердечника катушки легко вгоняем диапазон перестройки ГПД в требуемый (3490-3565кГц) ,что соответствует приему на частотах 6980-7130кГц. Далее подключаем антенну , устанавливаем ручку КПЕ в среднее положение, т.е на середину рабочего диапазона, и перемещая сердечник катушки L1 настраиваем входной контур по максимуму шумов и сигналов эфира. Если при вращении сердечника после достижения максимума наблюдается снижение шумов, это свидетельствует что входной контур у нас настроен правильно, возвращаем сердечник в положение максимума и можем приступать к поиску любительских SSB станций и пробному прослушиванию, дабы оценит качество работы ППП. Если вращением сердечника( в обе стороны) не получается зафиксировать четкий максимум, т.е сигнал продолжает расти, то наш контур неправильно настроен и понадобится подбор конденсатора. Так если сигнал продолжает увеличиваться при полном выкручивании сердечника, емкость контура С2 надо уменьшить , как правило(если предварительный расчет катушки выполнен без ошибок) достаточно поставить следующий ближайший номинал – в моем варианте это 390пФ. И опять проверяем возможность настройки входного контура в резонанс. И наоборот, если сигнал продолжает уменьшаться при полном выкручивании сердечника, емкость контура С2 надо увеличить.
Анализ результатов испытаний ППП и его модернизация.
Как уже отмечалось выше, первые прослушивания ППП в эфире показали, что
1. Звук получился какой-то звенящий, зажатый по спектру и очень неприятный на слух.
2. Подключение достаточно большой антенны ППП приводит появлению помех из-за прямого детектирования АМ мощных сигналов вещательных станций, расположенных по частоте вплотную к любительскому диапазону.
Давайте проанализируем причины возникновения и пути устранения этих проблем в перечисленном выше порядке. И здесь нам как раз и приходятся параметры транзисторов, полученные при предварительной подготовке.
1. Проверочное подключение наушников к авторскому ТПП показало, что они исправны и звучат вполне прилично, хотя разумеется не Hi-Fi. Выходит дело не в них , а в неудачно выбранных элементах низкочастотного тракта ( рис.5), отвечающих за формирование его общей АЧХ. Таких элементов четыре:
- ФНЧ С3L3С5, выполненный по П-образной схеме с частотой среза примерно 3кГц, который обеспечивает горизонтальную АЧХ только при нагрузке, равной характеристическому, которое для указанных на схеме элементов составляет примерно 1кОм[ 5]. В случае рассогласования фильтра его АЧХ несколько меняется: при нагрузке его на сопротивление , в несколько раз меньше характеристического, наблюдается спад АЧХ на несколько дБ в области частоты среза, в обратном случае наблюдается подъем. Небольшой подъем в области верхних частот звукового спектра полезен для улучшения разборчивости, поэтому целесообразно в реальной схеме фильтр нагружать на сопротивление в 1,5-2 раза больше характеристического. Но если же сопротивление нагрузки ФНЧ будет существенно выше, то АЧХ приобретет ярко выраженный резонанс, что приведет к заметному искажению спектра принимаемого сигнала и появлению неприятного «звона». Следует отметить, что вышесказанное справедливо при достаточно высокой добротности( более 10-15) катушки ФНЧ – это , как правило, катушки намотанные на кольцевых и броневых ферритовых сердечниках высокой проницаемости. У катушек, выполненных на основе малогабаритных НЧ трансформаторов или магнитофонных ГУ, добротность существенно меньше и заметные на слух явления резонанса (звон) практически не заметны даже при нагрузке в 5-7 раз больше оптимальных. В нашей схеме роль нагрузки выполняет входное сопротивление УНЧ, точнее входное сопротивление каскада на транзисторе Т2, включенного по схеме с ОЭ. Давайте определим его. Для схемы с ОЭ Rвх2=Вст*Rе2, где Rе2 -сопротивление эмиттерного перехода транзистора Т2, его можно достаточно точно определить по эмпирической формуле Rе2=0,026/Iк2 ( здесь и далее все величины выражены в вольтах, амперах и омах). Итак,
Iк2=(Uпит-1,2)/R4=(9-1,2)/10000=0,0008А, Rе2=0,026/0,0008=33 ома, а Rвх2=90*33= 2,97кОм. Вот и первая причина "звенящего" звука ППП – чрезмерно высокая нагрузка ФНЧ. Для обеспечения требуемой нагрузки ставим параллельно С5 резистор 3,3кОм.
Если же у вас применен транзистор с Вст=30-50, то входное сопротивление УНЧ близко к требуемому (1,2-1,6кОм) и дополнительный резистор не нужен.
- разделительный конденсатор С9, образующий с входным сопротивлением УНЧ однозвенный ФВЧ, имеющий частоту среза Fср=1/(6,28*Rвх2*С9)=1/(6,28*2970*0,0000001)=536Гц. Вот и причина "зажатого" снизу спектра . Более того если же у вас применен транзистор с Вст=30-50, то ситуация еще хуже - частота среза входного ФВЧ повысится до 1000-1500Гц!!!
Чтобы нижняя часть АЧХ ППП не зависела от разброса параметров транзисторов, емкость С9 надо обязательно увеличить в 3-4 раза, т.е. выбираем 0,33-0,47мкФ.
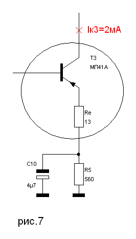
- конденсатор С10, шунтирующий резистор R5, устраняет общую ( для всего УНЧ) ООС по переменному току на частотах выше Fср=1/(6,28*R5*С10)=60Гц и здесь, на первый взгляд вроде бы все правильно, но…
Давайте посмотрим на рис. 7, где приведена эквивалентная схема эмиттерной части выходного каскада УНЧ. Как видно, эмиттерное сопротивление Rе3 транзистора Т3 включено последовательно с конденсатором С10 и они образуют классическую цепь ВЧ коррекции, т.е цепи эквивалентной ФВЧ - подавляющей низкие частоты с частотой среза Fср=1/(6,28*Rе3*С10). Величина эмиттерного сопротивления Rе3 транзистора Т3 =0,026/0,002=13 ом и следовательно, частота среза цепи ВЧ коррекции выходного каскада Fср=2,6кГц !!! Вот вам и вторая причина "зажатого" снизу спектра. Если же у вас ток коллектора Т3 меньше ( для варианта с последовательным включением телефонов - 1мА, т.е резистор R5=1,2-1,5кОм ), то Fср=1,3кГц, что все равно дает крайне неприемлемое значение. Следует отметить, что в реальной схеме заметное влияние этой цепи на завал АЧХ снизу при относительно небольших Вст транзистора Т3 ( менее 70-100) сказывается на более низких частотах – примерно с 500-600Гц. Но как только мы повысим эффективное значение Вст транзистора Т3 ( введеним дополнительного эмиттерного повторителя на входе Т3 - см. ниже описание доработки), оно проявится во всей красе , то бишь завал НЧ с крутизной -6дБ будет во всем диапазоне до частоты среза 2,6кГц. Потому, дабы нижняя часть АЧХ ППП не зависела от режимов работы транзисторов и их параметров, емкость С10 надо обязательно увеличить в 10-20 раз, т.е. выбираем 47-100мкФ.
- конденсатор С12 , образующий совместно с индуктивностью параллельно включенных наушников резонасный контур с частотой примерно 1,2кГц. Но хочу сразу отметить, что из-за большого активного сопротивления обмоток добротность последнего невысока - полоса пропускания по уровню -6дБ примерно 400-2800Гц, поэтому его влияние на общую АЧХ менее существенно, чем предыдущие пункты, и носит характер вспомогательной фильтрации и небольшой коррекции АЧХ. Так любителям телеграфа можно выбрать С12=68-82нФ, тем самым мы сместим резонанс вниз на частоты 800-1000Гц. Если сигнал глуховат и для улучшения разборчивости речевого сигнала нужно обеспечить подъем верхних частот, можно взять С12=22нФ, что поднимет резонанс вверх до 1,8-2кГц. Для варианта последовательного включения телефонов нужно уменьшить указанные величины конденсатора С12 в 4 раза.
2. Для расширения ДД нашего ППП нужно максимально повысить усиление его УНЧ , что позволит подавать на вход смесителя меньшие уровни сигнала при сохранении той же громкости и предусмотреть возможность по оперативному регулированию уровня входного сигнала , а фактически – по сопряжению ДД приемника с ДД эфирных сигналов.
Пробные прослушивания показали, что уровень собственных шумов ППП очень мал – шумы еле прослушиваются. А это значит, у нас есть возможность повысить общее усиление УНЧ как минимум в несколько раз – до такого уровня, когда слышимые в телефонах собственные шумы ППП не достигнут порога дискомфорта, - при работе с телефонами, по мнению автора, этот уровень примерно 15-20мВ. Теоретический анализ показывает, что коэффициент усиления по напряжению нашей схемы УНЧ ( два каскада с ОЭ с гальванической связью между собой ) в первом приближении Кус=(Вст3*Rтелеф*Iк2)/0,026 , т.е в основном зависит только от тока коллектора первого каскада, статического коэф. усиления тока транзистора Т3 второго каскада и сопротивления телефонов( и, как это странно не покажется, практически не зависит от Вст транзистора Т2 входного каскада). Из этих трех составляющих формулы – два довольно жестко заданы. Iк2 =0,5-0,9мА определяется условием получения минимальных шумов первого каскада, Rтел – тоже не изменить ( подразумевается, что телефоны уже включены капсулями последовательно).
Остается вариант – увеличить Вст. Но как ? Автор с большим трудом, перебрав добрый десяток МП-шек( имеющих как правило Вст=30-50), нашел один МП41А с Вст=110 ( можно сказать эсклюзив), а нам надо еще больший, раз в 5-7, Вст?
Решение достаточно простое – поставить на входе второго каскада эмиттерный повторитель. При этом общий Вст= произведениюВст3*Вст4 и даже при транзисторах с минимальным Вст=30, общий Вст=900 – более, чем достаточно. В итоге, за счет небольшого усложнения схемы ( добавили один транзистор и резистор) мы увеличили Кус в несколько ( в моем варианте -5-7) раз и при этом получили возможность применять в УНЧ ЛЮБЫЕ ИСПРАВНЫЕ транзисторы, без предварительно подбора по Вст, при хорошей повторяемости результатов.
Оперативную регулировку уровня входного сигнала , т.е фактически –сопряжение ДД приемника с ДД эфирных сигналов, проще всего реализовать при помощи обыкновенного потенциометра величиной 10-22кОм, включенного между антенной и входным контуром.
Этот же потенциометр достаточно эффективно выполняет и функции регулировки громкости. Теперь нет помех АМ (даже при простейшем низкодобротном одноконтурном преселекторе !) и можно слушать весь диапазон вплоть частоты самой вещалки. Фишка в том, что теперь усиление НЧ тракта таково, что при подключении полноразмерной антенны пользователь ППП просто вынужден, дабы сберечь свои уши, снижать уровень входного сигнала с антенны ( громкость ), а тем самым и уровень помех , поступающих на смеситель. В принципе, при наличии большой антенны можно было бы сразу поставить не отключаемый аттенюатор на 10-20дБ, но я не стал этого делать, т.к. весьма вероятно, что наш ППП , благодаря экономичности и автономному питанию, найдет свое применение в нестационарных условиях, например, при выезде на природу, со случайной антенной или просто куском провода и тогда его повышенная чувствительность окажется совсем не лишней.
При питании ППП от батарейки "Крона" или аккумулятора, по мере их разряда напряжение питания будет уменьшаться от 9,4 до 6,5-7В, приемник сохраняет свою работоспособность , но при этом будет заметно смещаться диапазон перестройки ГПД. Если вы планируете оснастить эту конструкцию ППП достаточно точной механической шкалой, имеет смысл обеспечить стабилизацию режима работы ГПД. В отличие от типовых решений с использованием стабилизаторов напряжения ( интегральных или на дискретных элементах), потребляющие для своих нужд дополнительный ток, мы, для сохранения экономичности ППП, применим стабилизатор тока ГПД ( а фактически коллекторного тока транзистора Т1) на полевом транзисторе Т5 ( возможно применение практически любых полевиков из серий КП302,303,307 ,имеющих начальный ток стока не менее 2-3мА).
Настройка выходного напряжения ГПД теперь производится побором резистора R9, который на время настройки удобно заменить подстроечником 3,3-4,7кОм. После выставления оптимального напряжения ГПД , измеряем получившееся значение сопротивления и устанавливаем постоянное ближайшего номинала.
Окончательная схема ППП, доработанного с учетом изложенных выше соображений, приведена на рис.8. А фото его макета на рис.9
Для облегчения сравнения с исходной схемой ( рис.5) нумерация элементов сохранена, а для вновь добавленных элементов нумерация продолжена.
После проведения указанных выше корректировок схемы звучание ППП приобрело естественный, натуральный оттенок и слушать эфир стало более комфортно.
Проведенные в последствии инструментальные измерения показали, что чувствительность (при с/ш=10дБ) примерно 1,5-1,6мкВ, т.е приведенный уровень шумов – примерно 0,5-0,55мкВ. Общий уровень шума на выходе ППП – 12,5-13мВ. Общий Кус более 20тыс. Уровень сигнала 30% АМ при расстройке 50кГц , создающий помеху ( из-за прямого детектирования АМ) на уровне шумов, порядка 10-11мВ, т.е у нашего приемника ДД2 получился не хуже 86дБ – отличный результат , на уровне потенциальных возможностей смесителя на ВПД! Для сравнения – популярный нынче ППП на основе 174ХА2 имеет ДД2 всего 45-50дБ.
Заключение. Как видите, нет так он прост оказался, этот простой ППП. Но техника ППП весьма демократична (тем и славна) и позволяет простыми , буквально подручными, средствами изготавливать и настраивать в домашних условиях даже начинающим радиолюбителям очень приличные по параметрам конструкции. И, честное слово, давно я не получал такого удовольствия и творческого удовлетворения, как за те четыре дня, что занимался настройкой и разгребанием "граблей" этого ППП. Справедливости ради надо отметить, что в последующих аналогичных ( на трех транзисторах) конструкциях ППП от RA3AAE, например в последней [ 6] подобных проблем нет, ну разве что при больших Вст ( что весьма вероятно для КТ3102), высоковата нагрузка ФНЧ, потому если звук ППП получится «звенящим» – как это лечится, я надеюсь, вы теперь знаете.
Литература:
- Поляков В. Приемник прямого преобразования. — Радио, 1977, №11
- Беленецкий С. Однополосный гетеродинный приемник с большим динамическим диапазоном. — Радио, 2005г. №10, с.61-64, №11, с.68-71.
- Беленецкий С. Приставка для измерения индуктивности в практике радиолюбителя. — Радио, 2005, №5, с.26—28.
- http://www.cqham.ru/bespalchik.htm
- Поляков В. Радиолюбителям о технике прямого преобразования. ? М.: Патриот, 1990
- Поляков В. Простой радиоприемник коротковолновика-наблюдателя. — Радио, 2003, №1 с.58-60,№2 с.58-59
Февраль 2007г. Сергей Беленецкий, US5MSQ
Комментарии