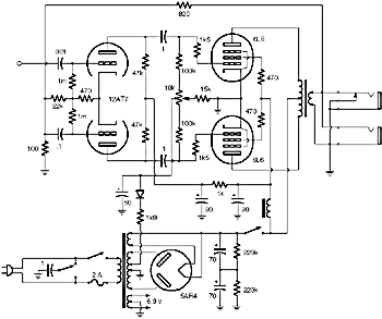
Fender Silverface Power Amp (50 w) Строка навигации Главная Форумы Радиотехника ХХ века Каталог Ламповые усилители 4 июля 2012 Постоянный адрес статьи: https://radionic2.pro/node/766 Принципиальная схема усилителя в формате DjVu: slvpwr50.djvu slvpwr50.djvu Войдите или зарегистрируйтесь, чтобы оставлять комментарии Теги ламповые усилители Комментарии
Комментарии