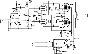
Ken Lewellen Lark Строка навигации Главная Форумы Радиотехника ХХ века Каталог Ламповые усилители 3 июля 2012 Постоянный адрес статьи: https://radionic2.pro/node/761 Принципиальная схема усилителя в формате DjVu: lark.djvu lark.djvu Войдите или зарегистрируйтесь, чтобы оставлять комментарии Теги ламповые усилители Комментарии
Комментарии