

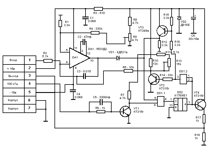
Рис. 1. Принципиальная схема ЦШ - 03.
Радиоконструктор обеспечивает следующие электрические параметры и характеристики:
- диапазон входных напряжений: 0-1 В
- диапазон выходных частот: 0...10, кГц
- минимальная амплитуда выходного сигнала: 1.2 В
- напряжения питания +15 ± ЗВ, ток 0,1 А —15 ± ЗВ ток 0,1 А
- коэффициент преобразования: 10 ±0 кГц/В
Рис.2. Расположение деталей ЦШ - 03.
Радиоконструктор предназначен для изготовления блока преобразователя - напряжение —частота. Он можёт послужить основой многих цифровых. Измерительных приборов и других устройств, Особенно удобно использовать радиоконструктор в качестве приставки к цифровой шкале — частотомеру “Электроника ЦШ-01”.

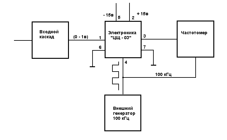
Рис. 3. Структурная схема мультиметра.
В основу принципа преобразования положен метод двойного интегрирования, позволяющий при относительной простоте устройства получить высокую точность преобразования.
Комментарии