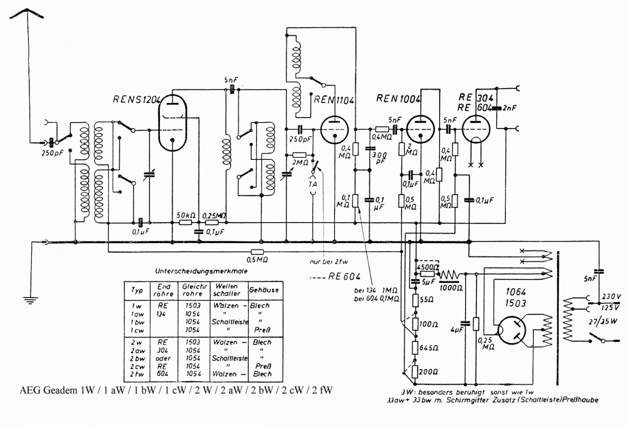
Пятиламповый радиоприемник Geadem 1W выпускался фирмой AEG с 1929 года. Диапазон принимаемых волн: средние, длинные. Набор ламп: RENS1204, REN1104, REN1004, RE304/RE604, RGN1064/RGN1503. Конструктивно приемник выполнен в металлическом корпусе, в виде пюпитра, на наклонной панели которого расположена ручка настройки, совмещенная со шкалой барабанного типа. Габаритные размеры 410х220х260. Питание: сеть AC 115/230 В. Приемник рассчитан на подключение высокоомного динамика.
Принципиальная схема приемника.

Литература:
Комментарии