И. ЕФИМОВ, инженер
Спору нет, транзисторы и микросхемы очень удобны и практичны. Но негоже забывать и о старом, испытанном электронном приборе - радиолампе. Тем более что эти лампы нередко просто выбрасываются вместе с отслужившим свою службу радиоаппаратом.
Для приемника, который мы предлагаем вам собрать, хорошим строительным материалом послужат радиолампы, детали и блоки от старого приемника или телевизора.
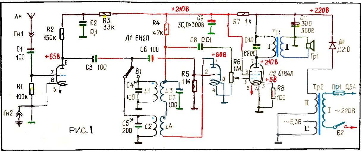
Этот приемник прямого усиления, снабженный небольшой комнатной антенной, принимает не только местные, но и удаленные станции. Собран он по схеме 1-V-1 с постоянной обратной связью (рис. 1, в формате djvu, 23 кбт). Приемник имеет фиксированную настройку на две вещательные радиостанции в диапазоне средних и длинных волн.

Рис. 1. Схема приемника прямого усиления (1-V-1)
Первая лампа Л1 - двойной триод. Один триод этой лампы (левый по схеме) работает как апериодический, то есть не настраиваемый усилитель высокой частоты. Добавление этого усилителя к обычной схеме не дает заметного увеличения громкости, но позволяет радиоприемнику работать с короткой комнатной антенной.
Принятые антенной Ан сигналы проходят через конденсатор связи С1 и выделяются на резисторе R1. Отсюда напряжение высокой частоты поступает на сетку лампы Л1. Усиленные левым триодом сигналы с анодной нагрузки - резистора R2 - через конденсатор С3 и переключатель В1 попадают в один из приемных контуров L1C4 или L2C5. Если контур настроен в резонанс с частотой принимаемой радиостанции, то ток высокой частоты в контуре, а следовательно, и напряжение на нем достигают максимальной величины.
Далее, высокочастотный сигнал через конденсатор С6 подается на управляющую сетку правого триода лампы Л1, работающего как сеточный детектор. Для увеличения чувствительности и избирательности приемника в анодную цепь этого триода включены катушки обратной связи L3 и L4, индуктивно связанные с контурными катушками L1 и L2. Благодаря действию положительной обратной связи из анодной цепи в сеточную поступает часть энергии, частично компенсирующая потери в контуре.
Резистор R4 - анодная нагрузка правого триода лампы Л1. На нем выделяются колебания звуковой частоты, образующиеся после детектирования. Затем они через разделительный конденсатор С8 подаются на потенциометр R6 регулятора громкости.
Усилитель низкой частоты выполнен на лампе Л2 по трансформаторной схеме. Необходимое смещение на управляющую сетку лампы создается за счет падения напряжения в резисторе R8 включенном в цепь катода. Анод лампы Л2 соединен с обмоткой I выходного трансформатора Tp1, вторичная обмотка которого нагружена на громкоговоритель Гр1. Первичная обмотка трансформатора зашунтирована конденсатором С10 для снижения искажений на высоких звуковых частотах.
Выпрямитель приемника собран на диоде Д1. Напряжение на анод лампы Л2 подается с первого конденсатора фильтра СП, а напряжение на экранную сетку поступает через дополнительную сглаживающую ячейку R7C9.
Включение питания приемника производится тумблером В2
Все детали радиоприемника, кроме громкоговорителя, смонтированы на П-образном шасси из алюминия толщиной 1-1,5 мм. Габаритные размеры шасси 220х100х50 мм. Передняя панель вырезана из непрозрачного органического стекла или фанеры. На ней крепятся громкоговоритель, регулятор громкости, переключатель программ и выключатель питания. Конструкция и размеры футляра приемника произвольные.

Как и в любом радиоприемнике, основная деталь здесь - катушки индуктивности. В данной схеме могут работать контурные катушки различных конструкций. Лучший вариант - катушки, заключенные в карбонильные горшкообразные сердечники типа СБ-la (рис 2). Такой сердечник представляет собой закрытую чашечку цилиндрической формы, составленную из двух разъемных половин. Внутри сердечника на каркасе из изоляционного материала размещается обмотка из провода марки ПЭЛ или ПЭВ диаметром от 0,1 до 0,25 мм. Если радиостанция находится в диапазоне средних волн, достаточно намотать 100-120 витков, а для диапазона длинных волн 300-350 витков. Предпочтение следует отдать проводу с большим диаметром, если он, конечно, сможет разместиться на каркасе.
Для точной подгонки величины индуктивности внутри каркаса имеется подвижный подстроечный сердечник, с помощью которого можно изменять индуктивность катушки на 10-12%.
Крепление половинок горшкообразного сердечника между собой, а также к монтажной плате производят клеем БФ-2.

Может случиться, что вы не сумеете найти сердечники типа СБ-la. Тогда рекомендуем воспользоваться другим вариантом - намотать катушки на каркасах из бумаги или картона (рис. 3). В верхней части каркаса сделайте прорезь и уложите несколько витков тонкой резинки, которая в дальнейшем будет удерживать магнетитовый сердечник в выбранном при настройке контура положении.
Число витков катушки с магнетитовым сердечником для диапазона СВ увеличивается до 150, а для диапазона ДВ - до 480 - 520 витков.

В случае отсутствия горшкообразного или обычного стержневого сердечника вам придется изготовить двухсекционную катушку, размеры которой приведены на рисунке 4. Она состоит из двух отдельных секций, соединенных между собой последовательно. Индуктивность такой катушки зависит не только от общего количества витков (280 витков для диапазона СВ и 550 - 600 витков для диапазона ДВ), но и от расстояния между секциями. Чем ближе расположены между собой секции катушки, тем больше индуктивность. В каждой секции катушки разместите половину общего числа витков. Обе секции намотайте в одну сторону. Каркас катушки склейте из бумаги или тонкого картона.
Катушки обратной связи выполняются проводом в эмалевой или шелковой изоляции диаметром 0,1 - 0,25 мм. Число витков катушки L3 и L4 составляет 8-10 % от числа витков контурных катушек. Катушки обратной связи наматываются поверх контурных катушек.
Готовые катушки вне зависимости от конструкции укрепите на монтажной плате, выполненной из любого изоляционного материала. На плате закрепите монтажные лепестки, к которым подпаяйте выводы катушек и конденсаторы С4, С5 и С7
Для выходного трансформатора Tp1 из пластин Ш16 соберите сердечник, имеющий толщину набора 24 мм. Первичная обмотка трансформатора имеет 2000 витков провода ПЭЛ 0,16, а вторичная - 72 витка провода ПЭЛ 0,51.
Электродинамический громкоговоритель Гр1 типа 1ГД18 или 1ГД28, а также 1ГД1, 1ГД5, 1ГД9 от приемников старых выпусков.
Силовой трансформатор наматывается на сердечнике из пластин Ш22, толщина набора 27 мм. Сетевая обмотка содержит 1250 витков провода ПЭЛ 0,25, повышающая обмотка имеет 1410 витков провода ПЭЛ 0,16, а обмотка накала - 40 витков провода ПЭЛ 0,96.
В нашем приемнике могут работать готовые трансформаторы (выходной и силовой) от приемника "Рекорд" или другого радиовещательного приемника III или IV классов.
Если вы не найдете диод Д1 типа Д210, который работает в выпрямителе, замените его двумя диодами Д7Ж.
Емкости конденсаторов могут отличаться от указанных на схеме номиналов на 25-50%, а сопротивления резисторов на 10-20%.
Большая часть резисторов и конденсаторов располагается на лепестках ламповых панелек и на монтажных планках.
Когда вы закончите монтаж, проверьте все соединения по принципиальной схеме и включите приемник в сеть. Сначала измерьте напряжение на конденсаторах фильтра С9 и СП. Затем проверьте режим работы ламп. Напряжения на электродах ламп указаны на схеме. Отклонение от этих величин допустимо в пределах 10-15%.
Проверив режимы ламп, подайте на вход усилителя низкой частоты (крайние выводы резистора R6) сигнал от звукоснимателя или трансляционной сети (обязательно через делитель напряжения). При любом положении движка потенциометра усилитель должен работать без искажений (лампу Л1 временно выньте из панели).
Убедившись в исправности усилителя, приступаем к налаживанию обратной связи и настройке контуров.
Вставьте в панель лампу 6Н2П. При каждом положении переключателя В1 должна возникать генерация (в громкоговорителе вы услышите характерный свист). Если генерации нет, поменяйте местами концы катушки обратной связи. Добившись генерации, немного уменьшите величину связи, отмотав несколько витков от катушки. Не забудьте предварительно выключить питание приемника. Вести настройку катушек L3 и L4 под напряжением нельзя.
Наиболее выгодной является работа приемника в режиме, близком к генерации (когда генерация еще не возникла, а громкость приема максимальна). Окончательно режим работы устанавливается подбором емкости конденсатора С7. Чтобы уменьшить обратную связь, необходимо уменьшить емкость этого конденсатора, и наоборот.
После регулировки обратной связи подсоедините к радиоприемнику антенну (гнездо Гн1) и заземление (гнездо Гн2). Параллельно контурной катушке L1 и L2 временно подключите конденсатор переменной емкости. Настроившись с помощью этою конденсатора на нужную станцию, по углу поворота подвижных пластин приблизительно определите его емкость, а затем замените конденсатором постоянной емкости Затем ферритовым сердечником катушки поточнее подстройте контур L1C4 или L2C5 на принимаемую станцию.
Источник: Ефимов И. Вторая жизнь радиолампы. "Юный техник" 1975. - № 9. - С.60-69.
Комментарии