А.В. Давидович
Лаборатория технического отдела ВРК
Коррекция частотных искажений в усилителях ниpкой частоты преследует либо получение частотной характеристики, приближающейся к горизонтальной прямой, либо получение частотной характеристики специальной формы, заметно отличающейся от горизонтальной прямой. Последнее бывает необходимо в том случае, когда усилитель должен компенсировать частотные искажения, возникающие в других звеньях тракта.
По мере развития техники и повышения качества передачи все чаще стал возникать вопрос о том, что именно необходимо сделать, чтобы обеспечить более естественное звучание речи и музыки. За последние несколько лет усилия конструкторов были направлены к улучшению характеристики аппаратуры на низких и высоких частотах. Эти работы шли по линии расширения частотного диапазона и получения возможно более прямолинейной и горизонтальной частотной характеристики всего тракта в целом.
Считалось, что от микрофона до громкоговорителя весь тракт должен, иметь прямолинейную частотную характеристику. Однако опыт показал, что высокое качество звучания речи не может быть обеспечено, если она воспроизводится системой с такой характеристикой. Было установлено, что голоса звучат более естественно, если низкие частоты ослабляются специальными корректирующими контурами, так называемыми "речевыми фильтрами". Следовательно, в этом случае приходится ставить корректирующий контур или в цепь микрофона, или в усилитель.
Применяемые в настоящее время системы звукозаписи не имеют прямолинейной частотной характеристики. Для ее выравнивания или придания ей желательной формы требуется коррекция.
В приемниках для уменьшения влияния помех и шумов и при работе с адаптера для получения более художественного звучания также необходимо вводить коррекцию.
Таким образом коррекция частотной характеристики приобретает все большее и большее значение. Корректирующее устройство ставится обычно в каскады предварительного усиления низкой частоты.
Из множества различных схем коррекции наиболее интересна схема с корректирующим контуром, работающим по принципу отрицательной обратной связи.
Принцип отрицательной обратной связи основан на том, что часть напряжения с выхода каскада подается на вход этого же каскада. Благодаря тому что фазы колебаний на входе и выходе сдвинуты на 180°, происходит уменьшение усиления. Общий коэффициент усиления каскада уменьшается по сравнению с коэффициентом усиления без отрицательной обратной связи.

Рис. 1. Принципиальная схема каскада с отрицательной обратной связью по току
Принципиальная схема каскада с отрицательной обратной связью по току показана на рис. 1.
Напряжение обратной связи Uf снимается с сопротивления R, включенного последовательно с сопротивлением анодной нагрузки Rа. Напряжение обратной связи будет прямо пропорционально току, текущему через сопротивление R.
Поскольку напряжение обратной связи Uf сдвинуто по фазе на 180° относительно подводимого напряжения сигнала U1, то результирующее напряжение Ug, которое фактически поступает на сетку лампы, будет разности
Ug=U1 - Uf
За счет обратной связи общее усиление каскада уменьшается.
Максимальное действие обратной связи будет иметь место при наименьшем сопротивления нагрузки Rа.

Рис. 2. Принципиальная схема корректирующего контура
Принципиальная схема корректирующего контура показана на рис. 2. Если в катодной цепи лампы имеется сопротивление, то сигнал в анодной цепи будет создавать падение переменного напряжения на этом сопротивлении.
Это напряжение будет находиться в противофазе с напряжением, действующим на сетке лампы, и будет соединено с ним последовательно. Следовательно, будет иметь место отрицательная обратная связь, и усиление лампы упадет. В связи с этим сопротивление анодной нагрузки Rа выбирается малым, а сопротивление в цепи катода R3 - большим, так, что большая часть напряжения, развиваемого лампой в анодной цепи, упадет на сопротивлении R3.
Если в катодной цепи стоит активное сопротивление, то обратная связь не меняется в зависимости от частоты, и вся полоса частот ослабляется за счет отрицательной обратной связи в одинаковой степени.
Если же активное сопротивление зашунтировать индуктивностью, то для низких частот сопротивление R3 окажется как бы закороченным благодаря тому, что индуктивное сопротивление катушки на низких частотах мало.
В этом случае обратная связь на низких частотах уменьшается, и падение напряжения сигнала на сопротивлении анодной нагрузки Rа увеличивается.
В результате мы будем иметь подъем характеристики на низких частотах.
Если же сопротивление R3 зашунтировать емкостью, то ее малое сопротивление на высоких частотах зашунтирует сопротивление R3 для высоких частот, что вызовет соответствующее ослабление отрицательной обратной связи. В результате, на частотной характеристике будет наблюдаться подъем в области высоких, частот.
В обоих случаях здесь получается подъем на крайних частотах.
Для срезания (завала) низких и высоких частот применяется шунтирование цепи сетки следующего каскада соответственно индуктивностью или емкостью.
Назначение переменных сопротивлений R4 и R5, cоединенных последовательно - вводить дроссель Др в катодную цепь для подъема низких частот или в цепь сетки - для их завала.
Переменные сопротивления R'4 и R'5 - вводят конденсатор С2 в катодную цепь для подъема высоких частот илb в цепь сетки для их завала.
Этот контур позволяет корректировать частотную характеристику на низких и высоких частотах независимо друг от друга.
Контур может быть собран отдельно и подключаться к любому усилителю. Пределы коррекции частотной характеристики на самых низких частотах порядка 50 - 100 Гц и на самых высших 8 000 - 10 000 Гц достигают 12 - 15 дБ.
Величины деталей, входящих в схему рис. 2, следующие.
C1 - переходная емкость со следующего каскада (предполагается, что питание параллельное). Она обычно бывает порядка 0,1 мкФ.
С2 - 10 000 - 12 000 пФ.
С4 - 10 мкФ - емкость, шунтирующая сопротивление смещения.
С5 - переходная емкость на следующий каскад в 0,1 мкФ.
Др - 5 Гн.
R1 - 0,25 МОм - сопротивление утечки сетки.
R2 - 1 кОм - автоматическое смещение.
R3 - 20 кОм - сопротивление в цепи обратной связи.
R4 и R'4 - по 40 - 50 кОм - сопротивления обратной связи, включенные параллельно сопротивлению R3.
R5 и R'5 по 0,5 МОм - сопротивления утечки следующего каскада.
R6 - 20 кОм - анодная нагрузка.
Обычно анодная нагрузка берется гораздо больше - порядка 0,1 МОм, но в нашем случае, чтобы обеспечить большую обратную связь, необходимо брать малое сопротивление. Общее усиление этого каскада (корректирующего контура) небольшое, примерно 2 - 3, тогда как обычно каскад на лампе 6С5 дает усиление 10 - 15.
Сопротивления R4, R'4, R5 и R'5 - переменные потенциометры, непроволочные.
Дроссель Др наматывается на железе Ш-12 или Ш-15 набор 30 мм. Число витков 3 000 - 3 500. Проволока ПЭ 0,1 - 0,15.
Такой контур радиолюбитель может собрать отдельно на небольшом шасси и подключить к усилителю.

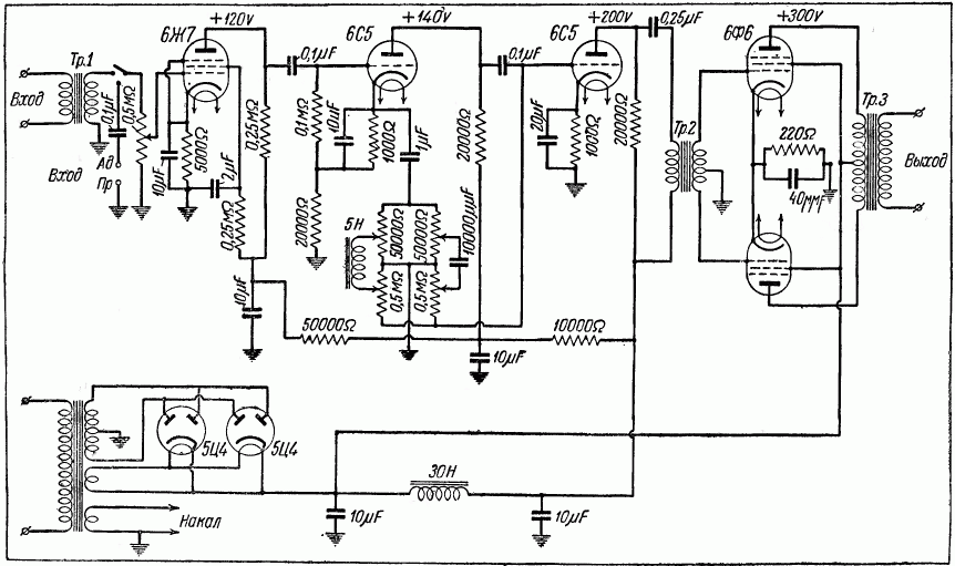
Если радиолюбитель хочет построить хороший усилитель низкой частоты, который мог бы быть использован для работы с микрофона, адаптера или радиоприемника, и рассчитан на выходную мощность порядка 8 Вт, то можно предложить приведенную на рис. 3 схему.
Данные трансформаторов:
Тр 1 - входной трансформатор. (Обычно вход микрофона рассчитывается на сопротивление в 600 Ом). Данные трансформатора для такого микрофона следующие. Железо Ш - 19х30. Первичная обмотка - 2000 витков, вторичная - 12 000 витков.
Тр 2 - междуламповый трансформатор. Железо Ш - 19х30. Первичная обмотка - 8500 витков. Провод ПЭ 0,1. Вторичная обмотка - 17 000 витков с отводом от середины. Провод ПЭ 0,08.
Тр 3 - выходной трансформатор. Железо Ш - 19х30. Первичная обмотка - 2х2700 витков. Провод ПЭ 0,25. Вторичная обмотка - 130 витков, провод ПЭ 1,0.
Число витков вторичной обмотки выходного трансформатора зависит от сопротивления динамика. Наши динамики имеют сопротивление в большинстве случаев порядка 4 - 6 Ом. Для такого динамика и указано число витков.
Источник: Давидович А.В. Усилитель низкой частоты с корректирующим контуром. "Радиофронт", 1941, - №15-16. - С.51, 52, 53, 54.
Комментарии