Анатолий Манаков
Данный усилитель проектировался по просьбе товарища, чем обусловлена его схема, применение типов ламп и трансформаторов.

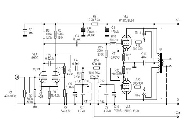
Усилитель выполнен с фиксированным смещением ламп выходного каскада. Сигнал через регулятор громкости поступает на сетку левого триода лампы 6Н9С, снимается с его анода на управляющую сетку лампы выходного каскада и одновременно через делитель напряжения поступает на сетку правого триода 6Н9С, переворачивается по фазе и поступает на управляющую сетку второй лампы выходного каскада. Выбор данной схемы фазоинвертора обусловлен лучшим звучанием и бОльшим коэффициентом усиления этой конструкции по сравнению с другими конструкциями фазоинверторов с резистивной нагрузкой.
Сигнал на сетки ламп выходного каскада поступает через разделительные конденсаторы и “антизвонные” резисторы, которые служат для предотвращения самовозбуждения выходного каскада при некорректном монтаже.
На управляющие сетки ламп выходного каскада также подаётся напряжение смещения с регулируемых делителей напряжения, выполненных на подстроечных резисторах.
С анодов выходных ламп сигнал поступает на выходной трансформатор, с него - в нагрузку. Выходные лампы могут работать в двух режимах - триодном, ультралинейном.
Выбор режима осуществляется с помощью сдвоенного переключателя П1.
Схема второго канала полностью идентична схеме первого.
Настройка усилителя:
Первый каскад настраивается по падению постоянного напряжения 1,8-2В в контрольной точке на катодном резисторе подбором номинала этого резистора.
Второй каскад настраивается по падению постоянного напряжения в контрольных точках на катодных резисторах 1 Ом ламп выходного каскада, путём регулировки напряжения смещения на управляющих сетках этих ламп. Падение напряжения на них должно быть 0,35-0,4В, что соответствует току анода каждой лампы 35-40мА. Наиболее “экономные” могут снизить токи выходных ламп до 25-30мА. Я думаю, излишне напоминать о том, что все эти настройки нужно производить в режиме молчания.
По переменному напряжению фазоинверсный каскад настраивается при подаче переменного напряжения около 0,5В с частотой 3кГц на сетку левого триода лампы 6Н9С, подстроечным резистором в цепи сетки правого триода лампы выставляется одинаковое по величине переменное напряжение на анодах лампы. При этом нужно пользоваться вольтметром с входным сопротивлением не менее 1мегОм.
При настройке вторичную обмотку выходного трансформатора усилителя необходимо нагрузить на активное сопротивление, близкое к номиналу акустической системы.
Излишне напоминать, что это сопротивление должно быть достаточной мощности.
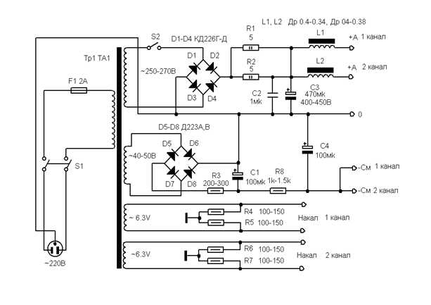
Трансформатор питания этого усилителя выдаёт переменного напряжения на анодной обмотке 250-270В, при токе не менее 0,3А для ламп 6П3С и не менее 0,4А для EL34.
Обмотка напряжения смещения должна быть 40-50В переменного напряжения.
Накальные обмотки должны быть не менее 3А для питания накалов 6П3С и не менее 4А для питания накалов EL34.
Выпрямители-мостовые, диоды анодного выпрямителя шунтированы плёночными конденсаторами, анодные 10нФх400В, смещения 1,5нФх160В.
Дроссели от телевизоров УЛПЦТ служат для фильтрации анодного напряжения и дополнительной развязки между каналами по анодному напряжению, желающие могут их не применять, если результат не важен, или нужна наименьшая стоимость, экономия на них будет примерно 2$.

Применямые детали:
Выходные лампы предварительно подобрать попарно, желательно подобрать четыре близких между собой по току анода. 6Н9С тоже желательно подобрать по минимальному расхождению падения напряжений на анодах триодов.
Разделительные конденсаторы 0,22 и 0,5мкФ х 250В К78-2, шунтирующий конденсатор 4мкФ в средней точке выходного трансформатора - бумажный на напряжение 400В, можно применить плёночный на это напряжение, остальные шунтирующие конденсаторы - плёночные К73-17. Электролитические можно применить “Samsung”, “Trek”, или другие.
Резисторы в цепях анодов, управляющих сеток желательно применить ВС, остальные - МЛТ, подстроечные резисторы - СП. Регулятор громкости - самый лучший, что сможете приобрести, можно применить два раздельных.
Выходные трансформаторы от радиолы "Симфония", можно применить другие не меньшей мощности, силовой трансформатор - ТАН107, или другие, подобные ему, немного большей мощности.
Чувствительность усилителя порядка 0,65В.
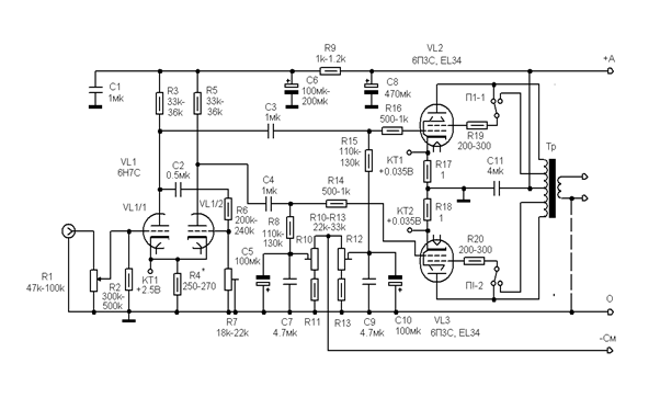
Для уменьшения чувствительности до 1,5В:
В фазоинверторе применить лампу 6Н7С, резисторы в анодах заменить на номинал 33-36к 2Вт, в катоде 250-270 Ом падение напряжения на нём следует подобрать порядка 2,5В.
Резистор фильтра в цепи анодного питания уменьшить до 1-1,3к.
Следует увеличить ёмкость межкаскадных конденсаторов до 1мкФ, уменьшить номинал резисторов утечки в цепях сеток выходного каскада до 110-130к.

Выходная мощность усилителя с подобранными лампами лампами 6П3С в триодном включении 6Вт при КНИ порядка 0,3%, в ультралинейном около 12Вт при КНИ 0,5%.
При применении EL34 выходная мощность возрастёт в 1,4 раза.
Возможно применение в выходном каскаде ламп 6П6С и 6Ф6С, при этом ток покоя выходных ламп 25-30мА, выходная мощность в сравнении с 6П3С снизится примерно в 1,5 раза.
Удачи и хорошего звука!
Комментарии