
Радиомаяк предназначен для проверки приемного оборудования, контроля антенно-фидерной системы, может быть использован как маяк для «охоты на лис» или как источник сигнала для настройки УКВ-антенн.
Принципиальная схема радиомаяка:

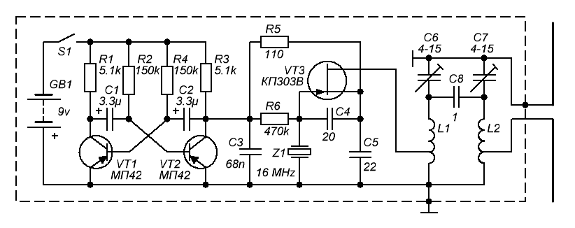
Катушки полосового фильтра L1 и L2, настроенного на 144 МГц – одинаковы и выполнены бескаркасными, содержат 5 с половиной витков на оправе диаметром 7 мм. Намотка с шагом 1,5 мм. Отводы сделаны от 4-го витка (с горячего конца). Для намотки использован провод диаметром 0,8 мм.

В схеме использован кварц на 16 МГц, но может быть использован кварц любой субгармоники 144 МГц, при этом возможно потребуется подобрать емкости C2 и C3.
Настройка сводится к подбору режима с помощью резистора R1 и настройке полосового фильтра по максимуму сигнала, путем подстройки емкостей C4 и C5, а при необходимости раздвиганием витков катушек.
Принципиальная схема радиомаяка с АМ:

Для получения сигнала с АМ в цепь питания включен НЧ-мультивибратор на частоту 800-1000 Гц.
В основе предлагаемых схем УКВ радиомаяков – схема, предложенная С.Г.Жутяевым в брошуре МРБ (выпуск 1037) «Любительская УКВ радиостанция».
Конструктивно маяк выполнен навесным монтажем, в корпусе из фольгированного текстолита. Питание – две батареи 4,5 в (под эти размеры собственно и изготавливался корпус).

Комментарии