А.В. Тимошенко, Черниговская обл.
Технические характеристики УМЗЧ
Максимальная выходная мощность при входном напряжении 3 В и коэффициенте гармоник не более 0,5%..........................................12 Вт
Рабочий диапазон частот при неравномерности АЧХ не более 3 дБ...................от 30 Гц до 22 кГц
Высококачественный УМЗЧ с ультралинейным оконечным каскадом имеет ряд преимуществ по сравнению с обычным двухтактным. Он представляет собой усилитель с отрицательной обратной связью, вводимой в цепь экранирующей сетки. Пентод или тетрод в такой схеме приобретают свойства лампы, которая по параметрам занимает промежуточное положение между пентодом и триодом. Поэтому можно сохранить присущие пентоду экономичность питания, чувствительность и большую выходную мощность, получить свойственные триоду малое внутреннее сопротивление и добиться снижения нелинейных искажений по сравнению доже с триодным включением лампы.

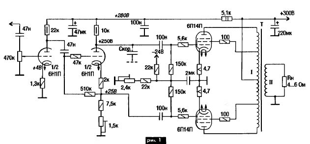
Рассмотрим схему описываемого усилителя, показанную на рис.1. На левой половине лампы 6Н1П собран предварительный усилитель напряжения с коэффициентом передачи около 10. Правая половина лампы 6Н1П играет роль фазоинвертора, выполненного по схеме каскада с разделенной нагрузкой. В катодную цепь включен подстроечный резистор сопротивлением 1,5 кОм, служащий для балансировки коэффициентов передачи плеч фазоинвертора. Резистор сопротивлением 47 кОм, соединенный последовательно с цепью управляющей сетки этой лампы, предотвращает самовозбуждение каскада на ультразвуковых частотах.
Выходной каскад выполнен по двухтактной схеме с фиксированным смещением на распространенных лампах 6П14П, работающих в классе АВ. Резисторы сопротивлением 4,7 Ом. включенные в цепи катодов, служат для компенсации технологического разброса ламп и не являются обязательными. Большой запас по мощности этих резисторов повышает надежность устройства в случае межэлектродного пробоя в лампах. Подстроенный резистор сопротивлением 2,4 кОм служит для установки напряжения смещения на управляющих сетках ламп (порядка -13 В).
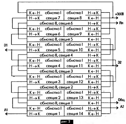
К выходному трансформатору ультралинейного каскада предъявляются специфические требования, невыполнение которых не только сводит на нет все схемные преимущества, но и может привести к возникновению серьезных проблем, таких, как самовозбуждение усилителя или "необъяснимое" и сильное возрастание нелинейных искажений. Поэтому к конструированию и изготовлению выходного трансформатора, предназначенного для работы в ультралинейной схеме, следует подойти с особой аккуратностью и обязательно обмотки сделать секционированными.
Выходной трансформатор выполнен на сердечнике типа Ш25х37. Каркас разделен по ширине вертикальной перегородкой толщиной 2 мм на две равные части. В ней на всю высоту сделана прорезь, предназначенная для укладки провода вторичной обмотки. Первичная обмотка содержит 2800 витков провода ПЭВ-2 0,18 мм. Она разделена на 14 одинаковых секций по 200 витков. Каждая из секций намотана в два слоя по 100 витков. Все секции соединены последовательно. Вторичная обмотка содержит 132 витка провода ПЭВ-2 0,85 мм. Обмотка разделена на 6 секций по 22 витка каждая. Все секции включены последовательно. Размещение обмоток в катушке выходного трансформатора и схема электрических соединений их секций показаны на рис.2.

После сборки трансформатора, его тщательно пропитывают техническим воском. Применять для этой цели нитролаки серии НЦ недопустимо.
Блок питания усилителя по цепи +300 В обязательно должен иметь фильтрующую LC-цепь, параметры элементов которой должны быть максимально возможными. Усилитель потребляет по цепи +300 В ток не более 0,1 А, по цепи 6,3 В - не более 2,5 А.
Налаживание усилителя ничем не отличается от наладки обычного двухтактного усилителя. При необходимости балансировки АЧХ и ФЧХ плеч фазоинвертора в области высоких частот следует установить конденсатор Скор, емкость которого определяют экспериментально.
Источник: Тимошенко А.В. Ламповый УМЗЧ с ультралинейным оконечным каскадом. "Радioаматор". - 2005. - №11. - С.12-13.
Комментарии