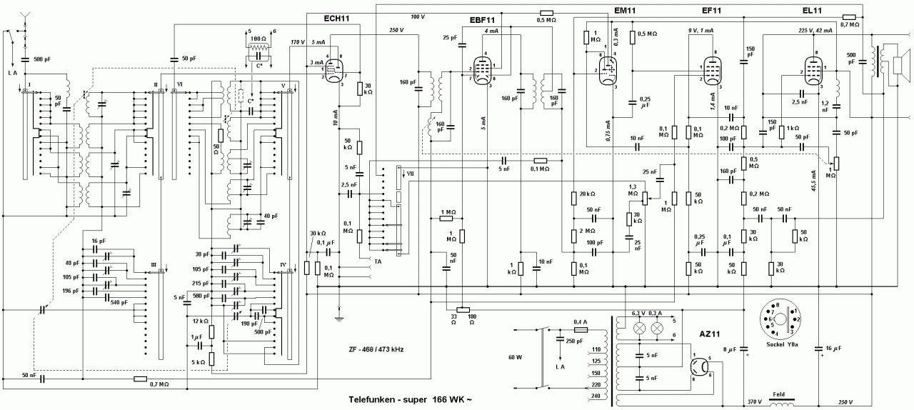
Радиоприемник Telefunken super 166WK Строка навигации Главная Форумы Радиотехника ХХ века Темы для которых еще нет раздела 2 апреля 2014 Постоянный адрес статьи: https://radionic2.pro/node/3527 Схема приемника Telefunken super 166WK в формате djvu (9 кбт) 166wk.djvu Войдите или зарегистрируйтесь, чтобы оставлять комментарии Комментарии
Комментарии