Впервые "интегральные схемы" были реализованы в 1926 году фирмой LOEWE в Германии.




Разумеется, они были гибридными, вакуумными, аналоговыми и в качестве усилительных элементов в них использовались "бескорпусные" радиолампы.
В состав гибридно-вакуумных интегральных схем входили также резисторы и конденсаторы.
Фирме LOEWE удалось решить серьезную техническую проблему обеспечения вакуума в общем баллоне "микросхемы" - "газящие" элементы (в основном – конденсаторы) размещались внутри баллона в индивидуальных герметичных стеклянных колбочках.
Фирмой LOEWE к 1929 году выпускался целый набор гибридно-вакуумных изделий:
- 2HF – 2 двухсеточных лампы (лампа с сеткой в пространственном заряде – триод с катодной сеткой), 2 резистора, 1 конденсатор.
- 3NF - 3 триода, 4 резистора, 2 конденсатора.
- 3NF Bat. – 3 триода, 4 резистора, 2 конденсатора. Накал 4 В, 0,125 А
- 3NFK - 3 триода, 4 резистора, 2 конденсатора. Накал 4 В, 1,2 А
- 3NFL - 3 триода, 4 резистора, 2 конденсатора. Накал 4 В, 1,2 А. Для использования до коротких волн.
- 3NF Net. - 3 триода, 4 резистора, 2 конденсатора.
- 3NFW - 3 триода, 4 резистора, 2 конденсатора. Накал 4 В, 1А
- 2HMD – 2 тетрода, 1 конденсатор
- HF30 - 2 триода, 2 резистора, 1 конденсатор.
- MO44 – 2 тетрода, 1 конденсатор.
- WG33 – 2 триода, 1 тетрод, 6 резисторов, 3 конденсатора. Накал 50 В, 0,18 А
- WG34 – 1 тетрод, 1 мощный пентод, 1 резистор, 2 конденсатора. Накал 50 В, 0,18 А
- WG35 – 1 тетрод, 1 мощный пентод, 1 диод, 1 конденсатор. Накал 63 В, 0,18 А.
- WG36 – 2 пентода, 1 триод. Накал 65 В, 0,18 А. Радиочастотная лампа.
- WG37 – 3 пентода, 1 резистор, 1 конденсатор.
Так, что родоначальником двойных, тройных и комбинированных радиоламп оказалась тоже фирма LOEWE. И отечественные 6Ф3П, ГУ29 и многие другие, имея в своих "родителях" европейскую EL82 и американскую 829, в своих предках восходят к немецким радиолампам фирмы LOEWE.









Главное назначение вакуумных интегральных схем (ВИС) было использование в производстве массовых радиоприемников.
В Германии компанией "Loewe" разработана комбинированная электронная лампа "Loewe 3NF". Лампа представляла собой устройство, состоящее из 3-х триодов, 4-х резисторов и 2-х конденсаторов в одной колбе. Для создания радиоприемника к этим "интегральным схемам" добавлялся внешний колебательный контур (катушка и КПЕ), подключалось питание, громкоговоритель и антенна. Выпускались различные модификации интегрированных ламп: 3NFK, 3NFL, 3NFW – 3 триода, 4 резистора, 2 конденсатора; 2HMD – 2 тетрода, конденсатор; HF30 – 2 триода, 2 резистора, конденсатор; MO44 – 2 тетрода, конденсатор, WG33 – 2 триода, пентод, резистор, конденсатор; WG34 – тетрод, мощный пентод, резистор, конденсатор; WG35 – тетрод, мощный пентод, диод; WG36 – 2 пентода, триод, WG37 – 3 пентода, резистор, конденсатор.

Перенеся часть схемы радиоприемника внутрь радиолампы, фирма значительно упростила его монтаж и удешевила производство. Максимально простой радиоприемник получался при подключении к интегральной схеме колебательного контура, громкоговорителя и батарей питания. Схема такого приемника на базе изделия 3NF показана на рисунке. Приемник выполнен по схеме 1-V-1 и включает в себя апериодический УВЧ на первом триоде, сеточный детектор на второй лампе и каскад УНЧ, работающий на высокоомный громкоговоритель.
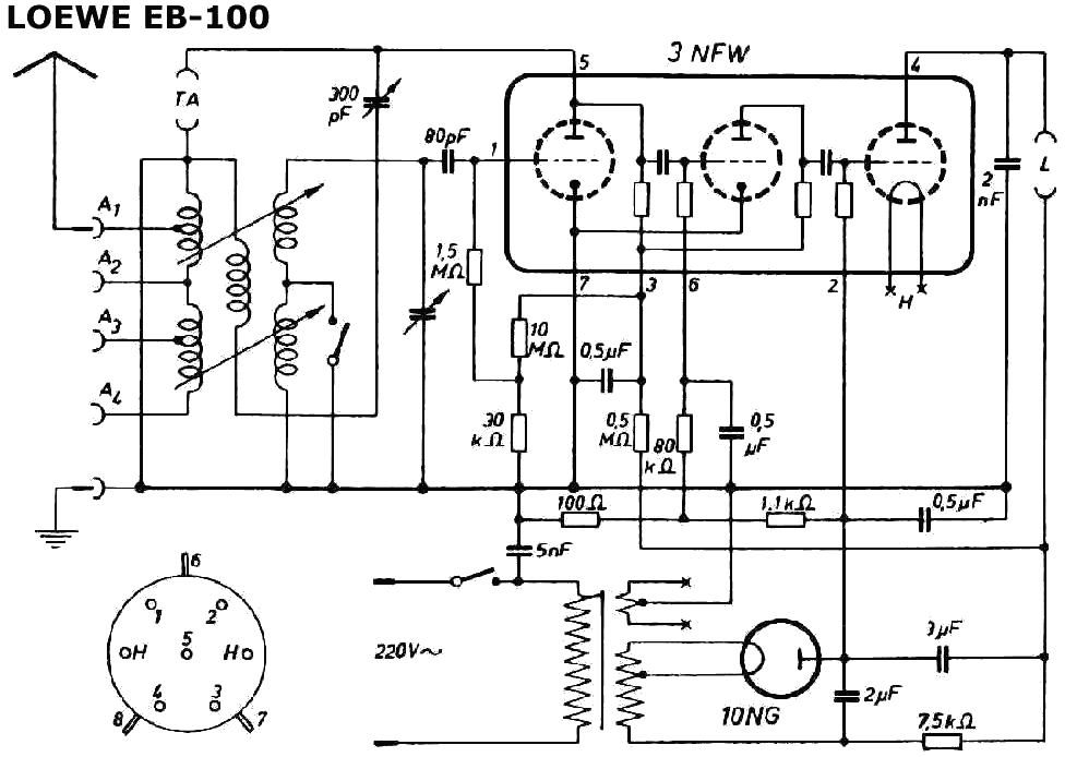
Более сложный двухдиапазонный регенеративный радиоприемник "EB100" на следующей модификации ВИС (вакуумной интегральной схемы) 3NFW, был выпущен в продажу в 1930 году. Его схема имеет вид:

Приемник выполнен по схеме 0-V-2. Регенеративный детектор на первом триоде обеспечивает необходимые чувствительность/избирательность приемника, а следующий за ним двухкаскадный УНЧ – хорошую громкость, вполне достаточную, для озвучивания жилой комнаты или кабинета. Двухдиапазонный (СВ – ДВ) колебательный контур с катушкой и подстроечным конденсатором обратной связи были обычными для радиоприемников тех времен. Схема же выпрямителя и отрицательного сеточного смещения за счет общего тока катодов ламп, с тех пор стали классикой и использовались в ламповых радиоприемниках вплоть до 60-х годов прошлого века.
Стоит обратить внимание, что у первых двух ламп используются подогревные катоды с косвенным накалом, а мощный выходной триод – прямонакальный. Соответственно, и накальная обмотка трансформатора имеет среднюю точку для компенсации фона в выходном каскаде УНЧ.
Внешний вид радиоприемника "EB-100" показан на рисунках:


На фотографии со снятой задней стенкой видно, что монтаж приемника при использовании в нем ВИС получился предельно простым, и его выполнение при массовом производстве можно было поручить рабочим с низкой квалификацией. Весь же свой интеллектуальный и высокотехнологический потенциал фирма LOEWE сосредоточила в вакуумном производстве. Что и обеспечило ей уникальное место в истории радиотехники.
Сергей Комаров (http://www.radiostation.ru/home/museum.html)
Комментарии