Евгений Комиссаров, г. Москва
Объективные плюсы такого схемного решения:
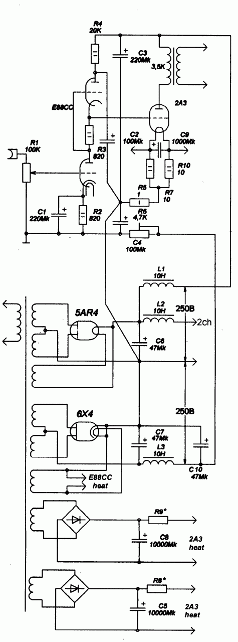
1. Выходная лампа работает с фиксированным смещением.
2. Сетка выходной лампы раскачивается катодным повторителем и находится в петле местной ОС, что позволяет получить необычно высокую для 2АЗ мощность и обеспечить очень плавный и мягкий переход в режим сеточного тока и далее в ограничение.
Недостатком является то, что истинная "земля" принимается за виртуальную. Решается с помощью входного трансформатора.
Чтобы заставить усилитель хорошо звучать, надо прежде всего позаботиться о максимально возможном качестве применяемых компонентов, тем более что в этой схеме их совсем немного.
Приведенная схема довольно формальна и оставляет большую свободу для творчества, пробуйте сами!
Итак, о лампах. Что же можно применить? Выбор довольно большой. На выход это 2А3, 6B4G, AD1, 6С4С, 2С4С, кроме того, есть подходящие лампы с косвенным накалом, в том числе и пентоды в триодном включении.
Да, тут надо сказать о катодных цепях прямонакальных ламп. Я рекомендую питать накал выпрямленным и отфильтрованным напряжением, выпрямитель должен быть собран на "быстрых" диодах, зашунтированных слюдяными конденсаторами по 1000 пФ. Шоттки шунтировать не надо.
Входная лампа - 6Н23П, 6Н1П, 6922, Е88СС, Е188СС.
Кенотроны - 5Ц3С и 6Ц4П (6Ц5С).
О пассивных элементах.
Основополагающее влияние на звук окажут конденсаторы питания. Если есть возможность, поставьте ВО WKZ, нет - попробуйте бумагу в масле (если МБГ..., - не забудьте вынуть из стального корпуса).
Номиналы: на входном каскаде достаточно 68-100 мкФ, а вот на выходном меньше 150 мкФ не рекомендую.
Катодный конденсатор должен быть того же типа, что и конденсатор в питании.
Блоки питания с кенотронным выпрямлением и однозвенными CLC фильтрами (хотя в «нижнем» можно применить и CRC, но с первым звук будет лучше).
Смещение выходной лампы задается значениями резисторов 20 кОм (R4) и переменным 4,7 кОм (R6).
Надо помнить, что напряжение земля-анод "верхней" 6Н23П должно быть около 400 В, ток при этом составит 4...5 мА, напряжение на сетке выходной лампы 204 В.
При первом запуске рекомендую позаботиться о том, чтобы выходную лампу заведомо "прикрыть". Выходной каскад работает с нагрузкой 2,5 ... 3,5 кОм при токе 50 мА, напряжение катод-сетка около -45 В, плюс-минус параметры конкретной лампы. Точная регулировка тока покоя 2АЗ (50 мА) осуществляется переменным резистором. Контролируется по падению напряжения на резисторе 1 Ом (R5).
Выходной трансформатор.
Выбор широк, в порядке убывания: Tamura, Tango (ISO Corp.), Sowther, AudioNote, Lundahl... He экономьте, приобретите хорошие трансы, они не пропадут, а вы не пожалеете.
Схема весьма рекомендована для тех случаев, когда достаточно 5-7 Вт выходной мощности.

От редакции. Для самостоятельного изготовления выходного трансформатора годятся магнитопроводы от Ш25*40 до ШЛ25*50 с большим окном, т.е. 25*62,5. Можно и немного побольше, меньше - нет, и никаких ТВЗ. Можно из болгарских стоек 100 ваттных - там можно подобрать неплохое железо. Короче говоря, нужно размер, как у 160-200 ваттного силовика. Для подобных трансов первичная обмотка дожна содержать около 3000 витков ±200. Если сердечник побольше, витков поменьше и наоборот. Самый большой секрет, это то, что практически все однотактные трансформаторы имеют 2600-3400 витков.
Вторичная обмотка - под нагрузку. Вот один из вариантов: 3к5/ 4-8 на ШЛ25*40. Первичка: (все последовательно) 305+610+1220+610+305/0.335, вторичка 75+150+150+75/0.71; коммутация на 4 Ома 150//150//(75+75), на 8 Ом (150+75)// (150+75).
Если нужно, вторичную можно пересчитать под другую нагрузку простым масштабированием витков и провода. Межобмоточная изоляция - два слоя кабельной бумаги 0,08 мм, межслойная изоляция - 1 слой конденсаторной 0,02 мм. Толщина немагнитной прокладки подбирается экспериментально по максимуму индуктивности под током подмагничивания. Ориентировочно она составляет 0,15 мм. Индуктивность должна получиться порядка 17-20 Гн.
"Радиохобби". 2003. - № 5. - С. 53.
Комментарии