
Ламповый регенеративный радиоприемник DKE-38 выпускался в Германии с 1938 года.
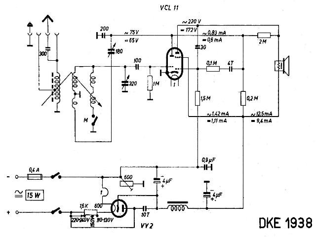
Радиоприемник DKE-38 - это результат программы создания "Народных радиоприёмников" в гитлеровской Германии конца 30-х годов, за разработкой которого стояла компания "Лоренц". Приемник имеет максимально упрощенную схему и содержит всего две радиолампы - VCL11 и VY2. С целью максимального удешевления приемник имеет бестрансформаторное питание от сети 120В. С 1939 года DKE 38 выпускался и в батарейном варианте (DKE 38B) с использованием 2-вольтовых радиоламп.



Комментарии